Join devRant
Do all the things like
++ or -- rants, post your own rants, comment on others' rants and build your customized dev avatar
Sign Up
Pipeless API
From the creators of devRant, Pipeless lets you power real-time personalized recommendations and activity feeds using a simple API
Learn More
Search - "on the way out"
-
I've learned that trying to jump into a project without properly understanding everything it will entail is bad.
I recently worked on a project that involved modernizing a legacy system and no one on the team (including me) fully understood how the legacy system worked. This led to us missing a lot of edge cases and attacking the project in a way that really wasn't beneficial overall.
If we had thought about the entire system beforehand and mapped out the legacy system, the project would've turned out much better.10 -
Some guy my girlfriend knows, heard I'm a software developer. He had this 'great' idea on how he wanted to start a new revolutionary way of paying on the internet. He wanted to create a service like paypal but without having the hassle of logging in first and going through a transaction. He wanted a literal "buy now" button on every major webshop on the internet. When I asked him how he thought that would work legally and security wise, he became a bit defensive and implied that since I'm the tech guy I should work out that kind of stuff. When the software was ready, he would have clients lined up for the service and his work would start.
I politely declined this great opportunity14 -
YouTube: tapping like 1px out of the like button, obviously you want to reply to the comment
Facebook: let's just remove the like button altogether, only exposing it to the comment section
DevRant: let's make it possible to double-tap anywhere on the post to upvote it
Only one of them did things the right way ๐คจ6 -
Holy mother of god, 100K!
Honestly what happened? Upvote sprees or something?!
I left devRant with 95K this morning ๐ฑ
I'll do a bigger rant later, just came out of work, most of the day went well but last hour was more stressful than anything so gonna go home (have a coffee on the way) now and prepare an emergency security blog article (something happened in the security/spy world).
Thanks peoples!24 -
We were learning to create a login system in mysql and php when one of my classmates showed me and the teacher his code.
He did a select all on the users table and looped through everything with a foreach.
We both tried to explain him why that wasn't the best method but he just refused to accept that.
He turned out a designer.
By the way, please never do it his way ๐ฌ18 -
So we are a bunch of nerds huh? Without any social life? or friends?
You motherfucker, if it wasn't for the community that developers have built, you would still be living in stone age. Seriously, the way we share our hard work with each other, spending hundreds of hours on a library and making them open source on the internet, I don't think any other community out there does it so selflessly.
So next time you're calling me boring, you can take a big piece of shit and put it up in your arse.12 -
Movie idea: a plane in mid air catches the wannacrypt virus and refuses manual control. The plane flies straight forward but they only have 2h until they're out of fuel and crash. The only way to pay the ransom is to get enough bitcoins but a recent price-fluctuation made the amount of bitcoins to pay way too high. The only way to resolve this is to create a tumoil on social media causing the bitcoin price to go down.
Visit your local cinema this summer to see 200 passengers and a group of devrant-guest-starrings use nothing but their brains, geniuety and arsenal of devices. Will they find the guy that blocks the wifi by watching 4k porn? Will alice and alexdelarge have to resort to building a fuel-powered mining-rig? Or will linux and linuxxx compile an open-source cockpit program before they run out of time? If so, will they even be able to decide on a linux distro to install on the cockpit?
Coming out in <% new Date().getFullYear() + 1 %>21 -
A little while ago I was on my way home from work sitting on the train and then this guy sat down next to me.
Pulled out a laptop and suddenly opened a code editor!
I just tried to determine what programming language he was doing and after about 5 minutes I finally was about to ask him...
Then he copied his 'code' into excel.
Well, all the excitement went to a pub to get drunk at that moment I think.16 -
After joining devrant I spend twice the time sitting on the toilet which results in my right leg falling asleep and me trying to stumble my way out of the bathroom looking like a hideous creature of the night.7
-
Alright wikipedia, i see that you're in a crisis, but I just send 5€ your way. That should not be the fucking signal to unleash popup hell on me. Fucking 4 out of 5 pages now come with that popup. "if rveryone woukd just send $2..."
BITCH I SEND YOU 5€, STOP DEEPTHROATING ME YOUR UNGRATEFUL COCK9 -
OH MY FUCKING GOD!
What is the point in separating us into backend/frontend developers if everyone has to learn/do everything?
And now this FUCKING DUMBASS that is leaving!!! The company convinced my FUCKING STUPID boss to start using react with nodejs on the new platforms ...
Did anyone think about talking to the fucking devops that maintain the fucking deployments about this????
By the way, this sucker is me.
And now I have one month to: deploy a new app... ALONE!! learning fucking react (please kill me) and probably merge it in a clusterfuck of unseparated backend/frontend because fuck it.
Oh, and figure out a way to make deployment automated and easy for me at least.
I'm about to rant in real life...7 -
Product: Hey, this screwdriver feature I never requested isn’t there. Why? Can you fix it? It’s kinda urgent.
Product: @Root please jump on the ticket above … fairly urgent.
Root: It’s Friday, I’m out next week, and I’m working on finishing <urgent comma ticket> right now.
Boss: Work on the screwdriver instead. But make sure you finish the comma ticket too!
Boss: By the way, I volunteered you for eight security reviews next month!
Security: You’re on call for AWS audits next month, too!rant just look at her she’s doing fineee she can handle everything she can handle it everything is urgent just dump it all on root9 -
HR: Hi we got your application. We'd like to schedule a call. Can you fill this out to pick a time?
Me: Sure, sorry first I'd like to ask a question. You are based on the other side of the country and i'm not able to relocate. Are you open to remote workers? Your job spec didn't mention either way.
HR: GREAT question! At this moment no we are not. We need people here on site. If you'd like, we can have a call to discuss if you fill out the form.
Me: ..... take time out of my day so you can tell me "No" again? ..... i'm alright thanks13 -
Last week my company fired 4 people (on top of 15 more over the past few months). This week they silently pushed a change to all of our machines that changed our wallpapers. The wallpaper was a picture of someone in upper management staring at you with wide eyes.
They claimed it was a joke or something but the office didn't see it that way. At best it was incredibly tone deaf and stupid, at worst it was a way to tell employees that they are always watching.
I have no idea how management could be that fucking out of touch.12 -
Don't develop depression, develop a personality instead, be more outgoing and outspoken, work out, dress better and make your life shit that goes beyond coding.
Tired of people in tech being this way. Everyone acts as if monkeying away on the keyboard makes them some sort of autistic genius that is too good for everyone else.
Some of you have the social skillset of a fucking potato.
You code dude. Most of you develop websites...chill the fuck out.52 -
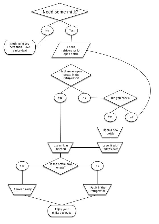
Every day in the office kitchen I find bottles of milk open and left out, in the fridge with no date, and empties everywhere. Yesterday I found 11 open and partially used bottles of milk. I’ve designed this flow chart to help educate people (in a way developers can understand) on how to manage milk which is apparently a real challenge for some.
10 -
Today we moved to a new office in the next building.
It is a very big upgrade, since it is bigger and nicer.
So I ask where the bathroom is and go in the direction told, and the bathroom is so nice! Huge mirror, everything is clean and new.
On the way out I find that it was the girls bathroom....15 -
Hey devRanters! A tiny update regarding the privacy tips etc site.
So as ewpratten doesn't have much time right now, I'm doing frontend as well for now.
Since some people also offered to contribute content, which I did not expect, I am also writing an invite/registration (based on invites) as we speak. So, this way, I can invite anyone (based on email address) into the CMS so that they can contribute content as well!
Regarding frontend, I'm introducing a system with icons. Icons? Yes, icons, let me explain:
Every application/service will get a couple of default filtering thingies. (not like clicking something and it'll filter anything out, yet) It'll enable users to see what an application does or does not. What the FUCK do you mean? Alright, so, as example, lets say open source. next to each application (read application/service) listed, there will be an open source icon. If the application is open source, this icon will be green, otherwise it will be red.
This will allow for a quick way of filtering stuff out.
For example, if you're only looking for open source stuff, you can quickly filter stuff out where the open source icon is red!
This will apply to things as open sourceness, metadata saving, usage of good crypto technology and so on. So you'll be able to quickly filter out the stuff you want to use (by eyes) through those filters!
Please let me know what you think and if you have ideas, I'll be glad to hear them!25 -
I closed my work laptop yesterday around noon and dumped water on it. I was just so fed up.
Some spilled off onto my desk, though, so i gently moved (read: threw) the offending piece of plastic frustration onto the floor and carefully dried my desk.
On my way to the trash can, i stepped on the laptop. I stepped on it again on the way back, and later, on my way out the door.
I came in to get something half an hour later, and stepped on it again. It remained a stepping stone for the rest of the day, and accrued considerable foot traffic.
I spent the day drinking peach whiskey and playing with my children instead of working on reports. It was a good day.
Don't worry: my laptop still worked this morning, though I declined to.20 -
I work for a company known for its unbelievable perks and benefits. Every time a job opens up, we get thousands of applications.
Candidates are becoming increasingly aggressive to stand out. Hundreds of them (literally) have purchased Facebook ads or LinkedIn promoted posts to get their information in front of current employees.
Others have taken to outright stalking our employees. I freelance occasionally and have a separate website for my freelance business. I receive dozens of calls and emails to my freelance number and email account daily from people who want to “chat about the open position.”
My husband — who has a different last name — runs a small retail shop. He’s had people come into his store and tell him that they did internet sleuthing and found out he was married to an employee of my company, and would he please pass on their resume?
I expect to get these messages on my LinkedIn or company email, but am I wrong in thinking that stalking me out and trying to contact me via personal contact info (or my husband) is way out of line?
Is there a way to sharply tell them that this is not okay? Normally, I just don’t respond, but I have to turn my phone off or it rings all day and it’s really annoying. Would it look weird to put a message on my freelance website that says do not contact me about Company X jobs?
My company is aware of this problem, and has said to forward the names of aggressive or alarming candidates their way to remove them from consideration, but it’s so common, I’m thinking this is a product of being told that if they just showed GUMPTION, they’d get the job. I feel bad for them, but it’s also creeping me out.16 -
I got a design from designer on making a website. I made it responsive all the way to screens as wide as 2000px.
Designer: Why didn’t you follow my design. The site is so wide now on my screen. Can you follow my design?
Me: So limit the site to a max width of 700px as per you design.
Designer: yes please
Me: ok.
[ A week later]
Designer: Just checked out the site on a wide screen. It looks so empty. Can we do something to make the content fit to the window so it looks less empty on a wide screen?
Me: ๐คจ๐๐ฝ6 -
Okay so if you click on my profile and scroll down (all the way to the end) my first post on devRant was about me making a website for my best friend and ask her out that way. An update on that... we got married :3
And this was the second post about it https://devrant.com/rants/704942/...7 -
My favorite client just brought in a new team member who thinks he's god's gift to web development and design. Every week he gives me a long list of things he thinks are wrong with the website.
Now he's cloning pages of the site and adding hideously distorted images and excel screenshots of information matrices formatted the way he wants them. And he wants them published as he has made them because his ideas are obviously the best ones! (guess who he voted for)
He also claims that nobody can figure out how to purchase anything on the site, including him! Even after I've made it so you'd have to be frickin' Helen Keller not to be able to stumble over a BIG FAT BUY NOW BUTTON literally everywhere you look because this site is for geriatric senile MORONS who can't click their way out of a paper bag!!!5 -
My most f*cked up client process I ever had to deal with:
Digitalizing E-Mails.
I seriously asked if they were joking on me… Wasn't the case.
The process was: Get E-Mail, print out, scan, archive (digitally).
Nobody could explain to me the necessity for this bullsh*t.
"Hmm... Kinda always worked this way, I guess"
The client was a big company. My coworker aged 5x faster during that project. I swear to god, I'm not joking.14 -
A bosses son started working with us today. Found out at 5pm I'm now expected to give him a lift to and from work each day because he doesn't drive. This is a boss who easily earns 5 times my wage and isn't offering anything in return. He doesn't even live close or on the way.7
-
Me, going on a vacation
"Fuck yeah, finally a break, beach, grill, nice. Im not bringing my laptop, theres no way im touching any code."
Me, 10 minutes after i got on the bus
"Oh, i figured out whys that one thing not working, let me just get my lapt...shit"6 -
Firefox: click on the address bar and now you can select something or start typing or move the cursor left/right, works great.
Chromium (because fuck chrome):click in the address bar and THE ENTIRE URL GETS/BECOMES SELECTED. Wanna type something? Sure, go ahead, but FIRST click somewhere else or move the cursor because otherwise the entire url is fucking gone.
Maybe there's a way to disable this behavior but boy does it annoy the living fuck out of me!14 -
My dad got a new phone over the weekend and asked me to help him set it up (TL;DR his IPhone broke, he likely cussed out someone on the phone and now he's on android).
Setting up his bank app, I asked for his password (I somehow knew asking a 80+ year old man password questions wouldn't end well)
<pulls a card out of his wallet>
Dad: "Here you go."
Me: "This is your business card?"
Dad: "Yep. Password is at the bottom. That way I never forget it."
Me: "Jeez dad, you shouldn't have your bank's password on a business card. You don't give these out to people, do you?"
Dad: "Sometimes. Hell, they won't know what that is. Its just a bunch of nonsense."
Luckily the password didn't work. He had to reset it when his IPhone messed up and didn't remember what he changed the password to.6 -
Final exams are next week and I'm behind on studying...
If I uninstall devRant, I'll install it back. If I block it using clearlock, I'll find a way to bypass it.
I remember once I accidentally found a way to use devRant on multi window view. I might figure out how to do it again.
So... If you see me on devRant yell at me to get off. I'll be bitter at first, but appreciate it later :)
Oh, and feel free to be as mean as you want. The meaner you are, the less likely I'll go back on.22 -
These influencers man.. I just can't.
Today I was watching a video on how the education industry is a total scam. The video was quite nice, pointing to issues like, school doesn't sell us knowledge, instead it sells us Hopes And Dreams, and other things.
But at the end, the guy goes "By the way guys check out the link in description to get 15% off on this course that teaches you coding and principles of software engineering."
Sneaky Bastards.12 -
Ladies and gentlemen... Can we please have a moment of silence for my PC which seems to be on her last legs...
CPU thermal throttling at 40 degrees celcius (CPU is on it's way out)
RAM is randomly having allocation errors
PSU isn't delivering optimal current
GPU only displays out of 2 DP ports
and for the very first time... Have had an SSD fail...
Pray for me people... Please14 -
I'M TIRED OF HEARING THAT DEVELOPMENT IS NOT A CREATIVE FIELD! Creativity is emerging new ideas from non-existent ones. It is not confined to pretty designs or well-written copy. Sure, devs are logical problem solvers – but not a single dev will solve those problems the same way. Code is like the paint on our dark-themed canvases and you can see yourself out if you think devs are just robotic coding machines8
-
Out of all the bugs, the most annoying are the ones that come out and make me say "WTF?!?!? WHY THE FUCK HAS IT BEEN WORKING FOR THE LAST 2 YEARS??!!?!!??? THERE"S NO WAY IT COULD HAVE!"
When the bug surfaces, you investigate and see that it indeed IS a bug and there's no way it would ever work w/o a fix. But then SOMEHOW it's been working just fine for years....
It's like server elves went on strike and said "no more, it's enough covering that bug - it's time you fix it, lazy-ass idiot!"10 -
First day of a week long vacation and this series of emails comes in (no I didn’t reply to any of these)
Random new QA: “Why does this 5 year old functionality behave this way?”
(10 minutes later)
QA: Okay I saw your out of office message but I really need to know why this behaves this way or else I’m opening a defect because I don’t believe it should behave this way.
Internal me: Heh that’s great kid but you didn’t make the requirements.
(Another 10 minutes pass)
QA: Defect opened, please resolve this before Wednesday.
Oh the joys of enterprise development, I guess if it’s a big enough deal they’ll actually forward it on to the people I put in my away message. I’d love to see that defect holding up the release when I get back on Monday.9 -
>Be my networking teacher
>Give a really hard test with way more topics than we're realistically able to study
>16 out of 22 fail the test
>mfw
>Announce 14 hours before that we're gonna repeat the test (we had the test on monday...he sent an email on sunday)
>Give a slightly harder test
>19 out of 22 fail the test
>Get annoyed because, in your opinion, the students don't study enough4 -
I really like retro games and there is this thing called retropie which turns your raspberry pi into an arcade machine. Since I have way too much time, I decided to built an arcade machine case out of wood with an old TV and analog sticks from Amazon. So yeah, I wired everything together and wanted to share it with you guys. I'm still searching for stickers to put on the top and on the joystick panel, but for now I really like the result. Tell me what you think!
14 -
sooo shit started hitting the fan
after another useless discussion where PM tried to hardcore micromanage me and then bullshit his way out, i fucking tilted and started swearing.
after this discussion, he invited to a meeting next week to talk about "miscommunication".
no need bruh, i'll tell my boss on Monday i want to switch to another team.7 -
Progress has been made
Full control from a webserver!
Very precarious though - motors are held in place by blue tack, but occasionally they break free and hit all the circuitry out of the way
Any thoughts on a better way of controlling it? (In terms of UI/UX)
4 -
The office decided to buy us all ice-cream. I got mine out the fridge put it on my desk and before I sat down was asked to join a meeting, after that on the way to my desk got called over to help someone. Eventually got back to find my ice-cream had melted over my entire desk :(1
-
Me: Hey can you sign up for tool X. Our company has an enterprise license, theres an internal form to fill out.
Him: Sure, I filled out a form and it says i'm on a waiting list, not sure if I used the right link.
Me: Was it a form on our companies intranet site?
Him: Yes.
Me: Did it say tool X on the top?
Him: Yes.
Me: Did it say sign up / create account?
Him: Yes.
Me: So I asked you to sign up for tool X under our companies license. You went onto our companies intranet, and filled out a form for that tool, that said create an account ... where exactly is the confusion? If there was more than one way to do it, I probably would have said something.5 -
I tried to crochet a pusheen.
It didn’t turn out the way I envisioned. “Maybe googly eyes will help!”
…. I have had mixed comment on whether it makes it better or worse. ๐
5 -
Was on a call today...nobody knew who owned or was responsible for one of the servers. My manager has a great way of finding out...he says "If I take my hammer and smash the server to pieces...who gets pissed." A moment of silence then someone speaks up..."Oh well then that would be Joe down the hall."
That my friends is how to get answers. Threaten to break things.5 -
Finally became a ++ supporter! I had resolved to do it when one of my houses sold. Unfortunately the way it worked out I lost a ton of money. Lost a ton of other things too but that is another story. At least my monthly bills are lower now!
I love this community. Even with the more mainstream stuff coming it remains on of the best ones I interact with.1 -
I am just thrilled about the new employees! They are so talented…
O-M-F-G!
Who hired these people!? It-is-incredible! (Actually, I know who hired them!) Just unbelievable amount of wasted time holding their hand on every step of the way. 10 years experience? I-think-not! This will not working out!
Don’t even speak understandable English. Just difficult to know what they are asking since they lack the basic principles of the english language.
Beginning of the end.
Imbeciles!7 -
Self induced devRant rage.
The Setting:
I like to pull the "recent" feed up and put it on a third of one of my monitors staying out of the way, but letting me glance over to see new posts or new notifications without depending on the iOS app.
So I put this page on a 5 minute cron reload, so the feed and notifs will update.
Then I get a notification and go to the rant and wrote out like a long ass comment to somebody.
And as some of you have already guessed, just as I was about to post this long ass comment the five minute cron timer ran out and my fucking browser page reloaded.
TL;DR ~ I have played myself.3 -
Motherfuckin fuckidy duck fuck!
I am so done with Azure for today!
After I ran out of space on a secondary drive I shut the VM down and increased said drive and now after starting it (which takes way too long already) I can't ssh into it: "Connection refused". Diagnostics say "everything is fine bruh" and now I'm stuck with an inaccessible VM which I already spent half the night on configuring and downloading 60gb of sources.. aaargh!7 -
Found out today my boss told the team lead to put an unfinished part of the software that I'm developing into production so the clients 'could look at it already'. Team lead claims he objected but boss insisted. So now our error logs are filling up with lines every time it silently fails, and the pressure is on even harder to make it work asap. This has been going since the start of the week and I found out about it now. Boss told team lead it looks better to the clients this way. Meanwhile I'm just thanking the heavens this at least couldn't cause data loss. Probably. *panic intensifies*5
-
If you're angry at someone not figuring out your code because it was “obvious”, remember:
even before 9/11 happened, emergency lines found out they should say “nine-one-one” instead of “nine-eleven”. Why? Because panicking people were looking for “eleven” button on the keypad. They learned it the hard way.
No one is rational 100% of the time.9 -
So I'm sitting on the toilet in my work, wondering how much time is left till I beat the specific impulse of a Raptor engine, and all of sudden the emergency allarms go off.
Weighting my options now: die in a fire or some kind of explosion, or go downstairs without ending *the thing*.
Dying Lannister-way or going out of the building and meeting my colleagues, with a very weird smile on my face.
...
I think I just discovered new levels of fast when it comes to using toilet paper.3 -
So it would seem that Chrome no longer goes back a page when I press the backspace button.
In some ways it nice, as when i'm typing anything important I won't accidentally backspace myself out of the text.
On the other hand, now I have to reteach myself that Alt + Left Arrow is the only way now4 -
An intern came to us with a build issue, it was very difficult to pin point the cause of issue as there were many modified files in the project. So to figure out the cause one guy git stashed lot of fiiles. Now, intern being not aware of the git stash command thought that all his changes are deleted. The way he freaked out thinking all his changes were lost was amazing. Also other people jumped on the bandwagon, and started questioning the developer that how can you delete the changes of an intern. It went like this for 10 min and finally we told the intern that his changes are safe.2
-
When you open another persons function to see if there’s an obvious way to get better performance out the the query on to close it and walk away for some coffee and wish you never looked.
If I look at this monster any longer I’m going to be forcing myself not to rewrite it from scratch.1 -
"200 Internal Server Error"
Yep, I did that. Because the lousy crapheads I work with were too lazy to handle any other HTTP status so anything else breaks the whole thing. And it's a pain to roll out another release of their part of the backend so "this isn't a priority". Also, they don't feel the need to check the JSON body of the response for the "status":"ok"/"fail" because what could ever go wrong, right? I effectively have no way of conveying to them that there was an error on this end of the API so they show success toast on the frontend irrespective of what really happened.6 -
Okay, seriously, are there some secret question-asking ninja skills i am lacking, or does some people just insist on confusing people and wasting time?
I was working on this small bug. Super tiny. Basically a counter that was way off since it counted some duplicate values. Simple, right?
I decided to ask a clarifying question to the lead dev, since i am still new to the company. Really simple. Do we remove duplicate values, do we ignore them in the count when they occur, or is it actually working as expected?
He decides to answer with a long message on what the issue is. That is not what I asked, so I ask again in a slightly different way, thinking he didn't understand the question.. and he answers the same, in a slightly different way.
We go back and forth like this for 30-40 minutes, until I got tired of it and directly asked "I am asking what solution we want, not what the issue is"..
He finally picks option A. Fine. I made the adjustment and pushed my code. He checks it out, and apparently it's wrong.
After a long series of questions (again), it turns out the solution he now describes is exactly what I listed as option C...
A bug that should take 10 minutes to fix ended up taking over 2 hours. Awesome waste of time.4 -
Rant!
I hate the feeling when you watching an old tutorial and you trying to do the same thing but you find out it's an old tutorial and the library his using is old and the way you should use it changed and there is no other tutorial on how to use the new version ๐ญ
being a newbie at Android dev sucks ๐ข3 -
Lesson I learnt the hard way today: ticket every fucking task (including admin) to:
A. Cover your arse (if the tickets are not ready because they haven't given us enough information, push back on it before committing too much effort to doing it)
B. Better deliverable (what you output will probably be better quality because you worked out the requirements upfront + you know the audience)
C. You have something to show management when they want to try and overwork you some more3 -
The most unproductive meeting was definitely a day long meeting about “inclusiveness” with an emphasis on toxic masculinity. It was all the dev teams for a whole day which was ballpark 40-60 devs total. Most of us were like, “We have never even had a woman on our teams to alienate.” Eventually a dev hiring manager allowed the three female devs to leave half way through because they were being repeatedly singled out by the HR lady running the meeting.
The rest of us sat through another half day of the HR lady telling us on how bad we are because we are men.14 -
Just spent 3 hours on a single line. Turns out that I had the fucking operators the wrong way around.26
-
I don't get it why there are so many people out, that think testing stupid model classes with getters and setter is needed.
Dude. There is no logic in this class ... it's pure data that gets not modified there (well except if you call the setter)
I've wasted way too much time writting useless unit test because some ppl want to masturbate on 100% code coverage ๐คฆ๐ป♂๏ธ12 -
@dfox & @trogus
Any thoughts on allowing people to buy their avatars (and others) as stickers? I understand I can just download the pic and get my own made but a built in feature would be cool - it'd be a nice way to say "hey! I really like your rants!"
Just throwing it out there ๐4 -
The OSX Sierra update was like 10GB and took 75 minutes + two restarts to install which is bizarre because I can install Ubuntu in like 3 minutes.
Though I think it spent most of its time iterating every.single.god.damned.thing in /usr/local decided whether it needed to be moved out of the way
They don’t even give you a log of what’s going on now - just a progress bar.
14 -
Just signed up today and I have spent the last few hours on here. I don't know how you guys get any work done while being members on here :-P
Thanks for being an awesome and friendly community.
Now I'll have to figure out a way to collect all the points!5 -
I was amazed by an elderly man on the subway yesterday, he pulled out his tabled and stated reading a book on it. Thinking of that I know way too much younger people who can't even use a computer properly..1
-
The 'i am a total noob' feeling is real fiah like a mix tape right now. last week on a personal project i had the problem of placing a div within a div and the buttons not being clickable. i fixed it by fixing the positions of the elements. today the same thing but will a scrolling div and f*ck me right i just had to forget the solution. now i have been stuck for hours trying to figure out the right way and fooling around with no solution. learn your fundamentals.
4 -
In a meeting with customers to agree on the scope of a new project...
Me: "Hey, we could do this awesome thing that will save you a lot of time that nobody's brought up or mentioned and will take us an extra 4 weeks to implement."
Horrible, but it's my way of training my PMs to leave me out of meetings.3 -
Senior developer just showed me a "competitor" that seems to do things waaaaaaaaaaaaay better than us on his web site and was telling me:
Senior: damn, I wish I could figure out how they do this. I've been trying for so long...
I write the URL on chrome with dev tools open and literally the first thing that comes on the console is a nice greeting from their devs with links to they github repositories, ends up they are open source...
And now I'm here thinking "WTF!!!! WHY ARE WE NOT DOING THINGS THIS WAY?"3 -
Working on my website. Ranting on positioning my background which uses CSS perspective and translateZ to move slowly when someone scrolls.
Can't figure out a way to make it not overflow the whole document for almost 3 days.
Out of frustration changed the position to fixed.
And the problem was gone :( :D :(
I have no idea if I should cry or laugh loudly4 -
When you just figured out a fix for a bug, your on your way to the fix, but suddenly your co-worker asks everyone in the room "Would you rather be on a helicopter or airplane that lost all power". Then you get into a 10 minute discussion about which and why, and now that bug is permanent.5
-
So. I was pretty sure I had fixed the problem we had with compiling in Windows 10. Thing is I did it in a stopgap non-permanent way because we have to be done with it by the second week of February to support our subcontractor.
Turns out I had an older version of the framework we build on installed on my box and the newer version decided to fix their windows 10 compilation issues the right way. So we can't use our stopgap solution. So basically I look like an idiot and more important people than me have to work on the problem because I am not allowed to install anything on my box myself, our SA is already overwhelmed, and only the higher ups have the newest framework version. Good thing it's a long weekend and I have plenty of of beer and whiskey.1 -
Went in for a recruiter led hunt for architect-level positions. Got all the way through two companies, two offers. Then out of nowhere a third offer shows up, way more money, control. Choices were accept a higher offer, or do a final interview with a CTO and let them know there's a more competitive offer for a position I was pretty sure would have no actual authority given the attitude of the people I talked to.
I bailed on the recruiter and took the better gig. Felt a little bad, assuaged guilt with expensive booze, cars. -
Submitting a pull request seems a good way to end the week. That's what I love about (some) projects on GitHub; instead of just ranting about bugs or out-of-sync documentation, you can fix the problem and send a pull request upstream. :-)2
-
I came back to work from vacation on Monday but I'm so fucking unmotivated there and on full rant mode that I realised I might be fired before finding something new if I keep this way...
Fuck.
At least the CVs are rolling out already :)1 -
need advice on integrating .t3d file support in c++ engine
hey, been stuck trying to figure out how to get .t3d file support working in our custom game engine, which is all written in c++. it's turning out to be a lot trickier than expected and i'm kinda hitting a wall here. the documentation on .t3d itself is pretty much nonexistent and what's out there is either outdated or too vague to be of any real use. i've tried a few things based on general file parsing logic in c++ but keep running into issues with either reading the files correctly or integrating the data into the engine in a way that actually works. it feels like i'm missing something fundamental but can't pin down what it is. has anyone here gone through this process before or has any experience with .t3d files? i could really use some advice on how to approach this, or even just some resources that explain the format in detail. also, if there are any common pitfalls or things to watch out for when adding new file format support to a game engine, i'd appreciate the heads up. thanks in advance for any help, feeling pretty stuck and any guidance would be a huge help.11 -
Boss activates encryption on dashboard
we installed the software
2 machines get locked out coz drive got encrypted with bitlocker
No one received the 48 bit key from bitlocker
I loose all my work coz the only way to use my laptop was to format the drive
Me as the technical guy and knowing how encryption works i just formatted the drive
Boss blames me for the cluster fuck8 -
!rant
I figured out a way to make your code readable!
The main idea: make everything into a function. Each function should be small and you should gradually use past functions to build future functions.
Depending on the language and the size of your code you should make your functions with different sizes, but always keep them small.
This function splitting allows for debugging small parts of your code, avoids repetition and abstracts your code, each making it more readable.13 -
A little late but whatever.
About half a year ago, I started working on setting up self hosted (slippy) maps. For one, because of privacy reasons, for two, because it'd be in my own control and I could, with enough knowledge, be entirely in control of how this would work.
While the process has been going on for hours every day for about half a year (with regular exceptions), I'll briefly lay out what I've accomplished.
I started with the OpenMapTiles project and tried to implement it myself. This went well but there were two major pitfalls:
1. It worked postgres database based. This is fine but when you want to have the entire world.... the queries took insanely long (minutes, at lower zoom levels) and quite intimate postgres/tooling knowledge was required, which I don't have.
2. Due to the long queries and such, the performance was so bad that the maps could take minutes to render and when you'd want that in production... yeah, no.
After quite some time I finally let that idea sail and started looking into the MBTiles solution; generating sqlite databases of geojson features. Very fast data serving but the rendering can take quite some time.
After some more months, I finally got the hang of it to the point that I automated 50-70 percent of the entire process. The one problem? It takes a shitload of resources and time to generate a worldwide mbtiles database.
After infinite numbers of trial and error, I figured out that one can devide a 'render' (mbtiles aka sqlite database) into multiple layers (one for building data, one for water, one for roads and so on), so I started doing renders that way.
Result? Styling became way more easy and logical and one could pick specific data to display; only want to display the roads? Its way more simple this way. (Not impossible otherwise but figuring out how that works... Good luck).
Started rendering all the countries, continents and such this way and while this seemed like a great idea; the entire world is at 3-4 percent after about a month. And while 40-70 percent generates 10 times as fast, that's still way too slow.
Then, I figured out that you can fetch data per individual layer/source. Thus, I could render every layer separately which is way faster.
Tried that with a few very tiny datasets and bam, it works. (And still very fast).
So, now, I'm generating all layers per continent. I want to do it world based but figured out that that's just not manageable with my resources/budget.
Next to that, I'm working on an API which will have exactly the features I want/need!13 -
When there is a fire alarm where I work, someone has to go print out the door access logs so we have a list of who is (theoretically) on site and make sure no one is still inside. The printer is half way across the building. And breaks down at least once a day.
We are all going to die.5 -
I really, but really hate popup windows on web. I just came to your website and you want my email? By hiding all the content with large popup? NO WAY. And it is not less annoying when in the middle of an article the popup jumps out at me.
Good news, google is finally going to put websites with popups below others on organic search. I hope people will finally stop placing popups on their website.
Sorry for long post. -
I googled "scrum sucks" and now I can see a pattern described as an argument against the whole scrum/agile/whatever thing, which is already happening since we started adopting agile: we're consciously incurring technical debt and being allowed to create a mess out of the previously existing code architecture just to "get this ticket out of the way"
We're also refraining from acting immediately on negative user feedback on a feature just released, which I think can wear user perception of the company as a whole, all because it's "not the focus" of the current sprint9 -
Seriously, a new guy joined out team and suddenly I'm out of my comfort zone and started following the pattern I used to follow. The thing he did, commented on my PR, a lot of comments.
I had this thing that hey now I can control anything right, new guy? less experienced? yes, so I don't need to be intimidated. But I realised today that I'm easily intimidated my intelligent people because I think now I am the inferior one.
I will push myself to think about it in a better way, by looking at it positively, to learn something from it.9 -
The WiFi at my office requires username and password to sign-in and logs out after every few hours. Then I have to tap on "sign in" and submit the username and password again.
Is there any fucking way I could automate this.......?12 -
A friend of my mom asks me transfer some files from her hard disk to her pendrive because I am supposedly *good with computers*.
As an obedient son, I go to her house to do the needful.
I switch on the laptop and plug both right in. At this point, I am wondering if this really my life is for.
Lost in my thoughts, I accidentally format her hard disk. Now I freak out. Seeing no possible way out, I remove both and say her work is done.
I quickly leave the house and never look back. To this day, I have never gone back to her house.2 -
Today was my last day at my old job. At my last monthly review, the CEO actually said to me how things would be much better if I were making enough sales happen on the websites to justify my (very low) annual salary. I checked the numbers on my way out the door. In the past 8 months I definitely cleared that threshold and then some. I wonder if he would've given me the next 4 months off with pay. LOL
-
It's 00:54. I'm supposed to wake up at 8.30AM. Not even tired. In front of my computer, with a frozen Visual Studio Code on the left screen and a frozen Madeon music on the right screen.
My CMS won't get compiled anymore, due to lack of memory. I have 16gb of RAM, gave it 4 of them, and it froze. If I give it less, it just won't compile. Why. I can't figure out wether if it's my code which has some memory leaks or if there's just too much JavaScript in it. What did fuck up? My code? React? Material-UI? The way I want to mix them all together? Maybe I just shouldn't have used React to cover up everything, and maybe I shouldn't have used Ruby on Rails the way I did.
Fuck.
What do I do now.10 -
i always go out of my way to help people learning to code. as a self-thought coder myself, i remember the struggles of starting out and not knowing the basic shit. but it seems that in todays environment, when there are a lot more resources, gamified platforms, tutorials, online courses, paid and free, their motivation to actually learn stuff, is non existing.
learn what the css property actually is before torrenting the fucking useless 40 hours video tutorial on how to use the shitty bootstrap.1 -
The worst thing that could actually happen: I was working with a designer on a side project which wanted to build and see it grow. Everything went good until... He stops the communication without any reason!
and because of us working remote from each other there was no way of finding out why...
The project died :(7 -
Hi devRant;
What’s your opinion on ‘open source’
Pros for and cons against its use. I’m curious
Reason for my question
I just met a programmer on the bus who is vehemently against open source starting he goes out of his way to not use anything ‘open source’
I myself use open source tools everyday in both my programming classes and outside projects. I vehemently believe the global collaboration potential of the open source concept is key to building bigger and better software and hardware in the future9 -
Developer: we are going o have to do it this way because it's the only way I can get it to work.
Other developer: what are you on about that's a easy thing to do you should not be doing it that way you idiot are you thick or something! do it this way the correct blah blah way, "let me show you moron (says out loud to everyone in the office) to show how superior and awesome they are"......
Two hours later, "yes we will have to do it your way in the end, my way doesn't work"
I fucking told you that 2 hours ago. Some people just don't believe lol #timewasted1 -
Today is just one of those bad days where I just don't even want to be in the office (yet outside it's rainy as fuck)
Either way I gotta make this oculus go app and I have to look into the headset every like 5 minutes to test it.
Damn VR programming is just so awesome bc you can literally sleep with headset on and none will find out1 -
So my brother went back to school today. Now, during the 5 years I was there they had the most shit security on their IT systems, but aparently now they have fucked up their ssl. If you try to load the https page it comes up with the warning saying its an invalid certificate, but once you click it, it doesn't even load the school website, it loads this random page. Clicking on the buttons then take you to a page under their domain provided by another school. Going to this schools website, the https seems to be broken in the exact same way. It wouldnt be so bad, but it can confuse the hell out of people who type https before a url, and thos who dont realise and end up on the insecure site will need to provide passwords over an insecure connection. I am so glad im out of that place, they had such crap IT and everything was so easy to break.
1 -
I feel so stressed at work right now.
QA signed off on a fix I made, I signed off on a fix I made, and other people signed off on the fix, but it gets out to production and people find it's broken, I get the finger pointed at me.
It's really stressing me out, especially when our client needs custom logic to make their use cases work, and the BE and FE are scrambling to make it work.
It's really affecting the way I work and I don't know what to do. I talked to my boss and he just tells me to "stay positive". Someone please help me.9 -
I fucking give up. Typescript is not meant for complex projects. It's meant for simple projects that are big. There's no way forwards, no matter how much I try to simplify my types I simply can not get the typescript server to stop lagging out the moment I do anything complex. It can't fucking do it, it just can't. And that sucks really, really hard.
I'm so tired of finding the ceiling on everything. I had a bad smell for typescript when it came out... and I never should have expected any more than this.14 -
To my client who wants a two-column formatted email built with tables in Constant Contact to appear in the same two-column format on mobile devices: You're lying when you say your previous developer achieved a legible, mobile, tiny screen email this way. I know because I can see the previous email formatting. In fact, I cloned that exact email and merely swapped out the content. You really do not understand what you're asking for.4
-
Idiot mode: on
It's bad when you realize you are the most idotic person you know. I just bought a wifi card replacement for my laptop only to find out that one of the screws on its back was completely unscrewable. I foolishly decided to force my way through by forcing the plastic. I tought I got away with it as I only damaged a plastic support tighten to the laptop base but now, my laptop screen isn't showing anything.
When I first booted it up after this, it was working, but it started showing troubling signs shortly after. Now, all I can get out of it is a completely black screen, no backlight at all.
What should I do? ๐ฅ9 -
tell my boss on Friday that I'll work through the weekend to get done work done on some python code.
he doesn't give out vpn access so I can't use our company git so I put the project on a flash drive to work on.
come into work and I have an email. on Sunday he did everything I said I was doing (and had done) and then refactors the entire repo so even if he hadn't done the work, all of what I did became useless.
His way is the only way. but good luck getting him to tell you how he wants it. you just have to do a bunch of work only for him to tell you he doesn't like the way you did things and then he does it himself.
makes me realize why their other programmers didn't stick around. because they had to work so closely with this guy.
glad I started looking for other jobs sooner then later.1 -
Still new to dev, so I'm only used to windows but I want to try Linux. Don't want chance messing up my expensive pc, so instead, installing on old laptop I've been keeping in the closet. Installing Ubuntu Gnome, looked like a safe choice for beginner. This way I can try it out without consequence and possibly get new life out of an old machine.
Incidentally, any Linux specific apps/programs you'd recommend to a newbie?10 -
It's amusing how every time something doesn't work with Linux somebody spent a bunch of time customising their OS into oblivion (because well, the whole point of using Linux is the ability to have it your way, d'oh), and it's never their fault for changing everything or using some distro with 0.05% market share, it's the company's fault not providing bulletproof support for their exact setup and not testing everything they put out on every combination of kernel & system software.6
-
If you can't write code please get the fuck out of our way! Stop applying for our jobs! Take a nap on the nearest highway during rush hour. That's all.3
-
This post is about Americans.
Or to be more precise and put it this way, this post is about Indian Americans.
They made their way through everything and somehow landed in the US to shit on streets.
They feel themselves to be entitled to another level.
I work with multiple colleagues who are based out of the US. ALL of the American people are very friendly and accommodating since we have a timezone challenge.
BUT these Indian Americans think they run the world. Slight inconvenience and they create an issue out of it.
My entire non-tech team and I am struggling to align to these fucks and none of them are supportive. While scheduling a meeting
fuck it.. I am so done that it's not even worth ranting about it.
On the other news, I am in the job market, actively hunting jobs while they keep rescheduling meetings. I have a couple of connects with recruiters lined up.
I am expecting few interviews and maybe in some time, I might be able to close a decent offer. Fingers crossed ๐ค๐ป21 -
Have you ever written an awesome tool or library at work and then you want to find a way to sneak it out of the company to use it on your own projects?1
-
A wild project appears!
The deadline is set in two months.
It's a 3D environment interactive app with some oil drilling models and other stuff, for a stand on a show. It needs to look nice, but The Company we're working for needs to figure out where the fuck their product is located on those machines. Think tiny pipes, O-rings etc.
I prepare a build in the first couple of days for The Company to figure shit out.
Management holds the build back because:
> the ocean waves are going the other way
> the underwater area doesn't look so nice
> the antialiasing could be better
> one pipe is 5cm off center
> the sky is not blue enough
> the drillship propellers are pointed the wrong way
> one icon is too far to the right
> the shadows could use some work
> there are shadows on the seabed
> some flickering on ambient occlusion
> it loads too slow
> one random object is flipped on it's Z axis
> it's too green
> camera locks up if you move about 2km out of the range
> the name of the build should represent the date of the build
> the name of the build SHOULDN'T be anything else than just a simple three-word name, no dates because their environment doesn't allow apps that are not allowed (by name) by admin
> lots more random things that won't prevent them from using the app
I'm only a month late, but it's good progress. In about a week I hope we can get some feedback if we can use those models at all and what to showcase.
Then I can work on the basic functionality. And then it's a simple case of time travel to meet the deadline.2 -
Ahh, Unity’s “Wheel Joint.” Who knew it had “polarity.” I spent good several f*<king hours debugging this $h!+ just to find out I just placed them backwards on a 2-D car. Instead of the joint turning the wheels, they were trying to “turn the chassis.”
This meant the chassis received an impossible force which would rip it in half in real life. Of course, this was a unity game, so what happened instead was the physics engine flipping out which sent the car into the air!
I guess it was good for some lulz, but it took way too long to debug. I guess it’s time to take a little time off of that project.3 -
Who is the brain-damaged engineer at Samsung that decided that a capacitive touch buttons on an induktion cooktop is the way to go. As soon a waterdrop falls on any button the stove goes "FUCK IT, I'M OUT" and shut itselfs off for about 30 seconds.
How wonderful when you have 4 different pots that must have different temperatures and you must use each [+] - button sequentially because the idiot engineer was to lazy to make the input be able to handle several buttons at once!
Stupid idiot engineer and QA department!2 -
Continuation of the issue I had yesterday, and a realization of just HOW FRICKING STUPID C++ could be. Basically, yesterday my code for class was skipping a line of user input code, I checked the code for hours to see if I missed anything, if anything was out of scope, both input's I was using were back to back and absolutely identical all the way from the implementation both equaling "\0" and I couldn't figure why only one of the input lines were being ignored. Out of desperation posted the code on here (see my last post). Welp, I finally fixed it, and BOY AM I SO SIMPLE. cin.ignore().
TL;DR
Dumb issue, dumb solution (in my opinion)2 -
When you get the big enter button & can't stop slamming your fist on it.
So I'm a junior candidate & keep getting senior , way senior job reqs. There's no way you can put job preferences on Dice so I had to put "Jr/Entry Level only" at the end my name lol & still keep getting these.
I think they don't even look at your resume. Just blast out emails hoping they get something.
Its like shooting a rifle in the sky all over & hoping you've hit the target.
1 -
So after a few struggles on my current uni assignment I’ve come to the realisation I need to change the way I write code, or at least the way I think about the code before I start.
I have a tendency to rush into coding something before I’ve planned it out properly, and over the last couple of days stupid mistakes on my part caused hours of stressing.
Are there any good methods for sitting down and planning stuff like this out, or is it just a case of getting some paper and a pen and writing out the logic etc in whatever way makes sense to you (me)?7 -
A few days ago our server was compromised due to an outdated Jenkins version. The malicious user installed a crypto miner on the server... The same day that it was found I told management that I'm interested in helping out with the server. Since then, nothing happened... No updates, no security measures, no nothing (except for the removed crypto miner and updated Jenkins software)
Oh well only a matter of time before another hack...
Question to some (who work way way way longer than me) med - seniors, should I make a big deal out of this? And keep pressure on it. Or should I just leave it be and wait for the next comprised server? I know devrant is not a Q&A service, but some dev to dev advice is much appreciated.
- incognito1 -
this year i finally found a job where I don't feel like dying, and it pays well. things are going so smoothly that I'm a bit weirded out, in a good way.
the work as a dev requires creativity and is mentally exhausting, but i got a nice routine going on (not a lot of programming, mostly database maintenance), and even with the high pressure I'm still fine :) -
aaAAaaAaaAaaAaAAAAAaAaaa floating points!
I debugged my algorithm for quite a while, wondering why it sometimes gives out "Circle(Point({1.7976931348623157E308,1.7976931348623157E308}),1.7976931348623157E308)" as the smallest circle around a group of points.
Figured out that it sometimes just never found any circle defined by two or three of the points which included all points (which is mathematically impossible).
Then finally I made it print out the points it thought were not inside the circle:
"1,7,8: Circle(Point({0.6636411126185259,0.535709780023259}),0.4985310690982777)
skip, 1 not inside"
So it defined the circle with 1 being on the edge, but then thought 1 was outside. Thank you, floating point Math.
For anyone wondering about the notation: That way I can directly copy/paste it into Geogebra to have a visualisation.7 -
By the way, for anyone that gets a "lol" from me, I really mean I'm laughing out loud. I don't like being dishonest with these stuff.
Like when I'm in classes and message something funny to a classmate and he replies "rofl", I really expect him to be rolling on the floor laughing but fuck, he's there sitting with a perfect pose without even a smirk on his face. Next time you rofl at me, motherfucker, I expect you to be rolling in the floor. ROLLING ON THE FLOOR LAUGHING.
So appreciate my lols please. I mean them. I lol in the subway, my car, in classes and the bathroom. I'm sincere with them.6 -
I think a question should be added to tech interviews and maybe the most important one.
How many times in a week do you use Google/internet to look for a solution to/information about ur problems.
Tests for a developers ability to learn or try to figure things out themselves..
Feels like a lot of people on my team just do it the way it's always been done ,. Which is ahitty.. and if they don't know something,.. they need to ask someone instead of trying to figure it out themselves...
Reminds me of that fish adage?
They never learn how to fish....20 -
when you're reading an article on a site and a big pop up shows with no way out. then you don't know where is the thing you're reading so u just close the tab. that's productivity.2
-
Worst week ever.
Servers are on fire. Respoinse times out of control
Some SIMPLE SQL queries (literaly select * from whatever where Id = id) timouts at 30 seconds.
No idea what's goining on (And I have full logs of all api calls and all DB queries). No way to find how to corelate this data.
Ok, I added 1000$/month on Azure and the problem is "masked", but not resolved.
I have dumps, I have logs I have everything, why the fuck I can't find the 1 or 2 APIs causing that ?!!!
Now I feel better.10 -
I was just wondering why the flying fuck OxyPlot was rendering an unknown node on my chart for monday when I only queued my sql db for a single Tuesday.
Noticed it was an auto generated node, which had the right time, status, everything.
I looked up my code and found out that the date somehow bugged out, and if c# isn't sure what to do with an empty date it initializes a date on 1.1.0001
And what do you know. Appearantly thats a Monday.
I broke my head way harder over this than I should have, assuming the worst possible bugs in the render engine. fml -
!dev
People these days...
At a bakery 3 girls didn't bother to clean up after themselves although the only thing left to do was to t aske the tray and dump it's contents into the trash can WHICH IS ON THEIR WAY OUT. Yeah but have enough time to cake on rediculous amounts of makeup...
Someone literally shat at the tram stop at the main station so whenever took leave the tram you might just step into it.
Then there are always those religious people trying to hand out pamplets about how great their religion is and how much it is helping- they stand right next to a crippled homeless begger.
Just wow.9 -
Somewhere half of the project, after just placing a new version on staging I get an email from the customer:
" This is really going the wrom way! Everything is so big, and what happened to the original design? The one I agreed to! I really dont like this, please go back to the way it was!!!"
I replied asking him what exactly wasnt as the original design (We really followed the prototype we had showed him earlier)
So the next day I get this email:
"Whoops, turns out I was still zoomed at 150%. I guess it was a bit of an overreaction.."
Couldnt believe this :')1 -
Why can’t IE just die?!
I was sent home for almost 3 months due to the pandemic, when I came back on monday there was a major issue with page load speed on IE and some potential customer, had a test account and told us that the platform is taking forever too load and then came the hunt to fix what is asap, it was a very important customer that still uses IE
This happens last week, the only developer on the job last week, was 3 days trying to figure this out, no dice! then I come back on monday, then Im being reboarded and keep up to date what has been going on while away, then I am given that damn task on Wednesday and I’ve been tearing out my hair trying to fix this all week.
But today!
I fixed it!
The solution: npm update <package-name>
Great way to start up at work again *clap*5 -
!Rant
Hey guys i just wanted to share my newest project with you. Its a highly customizable snippet manager currently only available for windows (sorry linux guys but the linux version is on the way). Im working on this application now almost 2 years. You can download it here: https://snipaway.futureglobe.de/
I hope you like it and would love to get some feedback from other devs (because devs are my main target audience).
Thanks to anyone checking it out :)2 -
Anyone draw out the logic of a process by hand before coding much?
I've been doing that more and more, and it's handy but ... it's also kinda tedious making them on paper or even just in the VS Code extensions I've tried.
I'd really like a way to bust out quick flow charts in VSCode and there's a Draw.io add on and it's ok but lotta fidgeting with flow chats and dragging stuff.
It doesn't have to be pretty and it doesn't have to be super feature rich.... just want to quick bust out a series of steps flow chart style or ... hell any way fast and visual like.
Anyone use anything they really like?11 -
Daily driving alpine linux on my laptop. Excellent distro:
- Probably the most secure linux in the world, with very low attack surface and a lot of money being spent to keep it secure — alpine is the most popular linux for docker containers, and everyone uses docker nowadays
- no systemd (but openrc, way lighter)
- no apt (but apk, the fastest deps manager for linux bar none)
- no glibc (but musl, way lighter)
- no sudo (but doas, lighter)
- wayland and gnome work out of the box
- flatpak for heavy ubuntu-centric apps like some browsers. Librewolf, Firefox and Chromium don't require flatpak, they're in the main index
- I couldn't figure out secure boot in ubuntu. I read all the manuals, to no avail. GPT-4.5 couldn't figure it out either. It was a deal-breaker for me — I need secure boot. In alpine, I spent one morning (today) and got up and running relatively easily. It just works
- everything is stupid fast
- usually, in minimal distros, you expect the desktop part to work, but dev & serious parts to be a PITA. In alpine, both work flawlessly bc it's a server-oriented distro
Alpine ftw!17 -
Worst "hackathon" turned out to be the boss (scrum master type) and a Magento guy (super OCD) working on a tiny tiny adjustment to a email template. They didn't really do anything and expected me to just make it all way better with CSS alone. I built out a robust responsive email in a codepen for them. They acted like they couldn't trust me to be a part of the team because I wasn't contributing - but I wasn't even sure what was happening. Between gathering refreshments and patting themselves on the back... it was hard to see what they had done. The online presentation to the magento people was pretty funny to watch though. If you think you can't have a presentation about nothing - think again. Magento is totally fucked. The word 'hacking' is not really suited to describe 'programming websites/applications quickly' anyway. 'Ninja' and 'hack' should always be considered red flags. 'Magento' should be a triple red flag: Jerk-off Jesus-complex boss, self-centered out of touch programmers, crap product. Watch out!1
-
So I removed all the Eclipse crap from the repository (.settings, .project, etc), add those to the .gitignore, commit and push. The next thing happened is my co-worker found that broken his copy of the code as on Eclipse. That's expected. I told him it's justified to get rid of IDE specific stuff from the repo. All he needed is to set up the project again on his Eclipse.
...
...
...
And he didn't know how to do it.
...
...
...
I helped him out. Wasted 15 min. It shouldn't take that long if I did not try to explain along the way.
I feel like fixing printer.5 -
It's well known that Amazon uses robots in their warehouses, but I had no idea that they stock them randomly? They just put new products wherever they fit best, scan the box (obviously) and once finished, the robot just drives off on his merry way to god knows where.
And since this is Amazon, they spend the time and money to optimize the entire process in every aspect so this *is* the most efficient way to store (and later pick) products in definitely.
It is kind funny, with all the precise machinery, optimized processes and 1984 like surveillance of their employees, it turns out that distributing things randomly is the most efficient way to run an Amazon warehouse. Like, no AI, or something based on ratings or on historic trends. Just random.
(Link to video https://youtube.com/watch/...)5 -
Way back in high school there was a school wide competition to see who would represent the school at the bigger competition (I dunno, regional or something). Halfway during the test I was on the third out of four tasks while pretty much everyone else was on the first one. The teacher saw this, looked at what I did and said to everyone "He is already on task 3, does everyone agree he represents the school?"
Everybody said yes immediately.
:) The dev equivalent of a K.O. win, felt pretty badass :D -
I found out today that my company is going to make a huge deploy to implement non-binary genders on our platform, well, they see woman as 0 and man as 1 (insurance company), and they make calculations with the NUMBER, like, value = gender x risk.. The funny part is that this way to interpret gender is going to be awesome when the "2" be deployed, the non-binary genders.. well, fuck, all calculations will be refactored (20 years of development)4
-
Don't you hate it when your parents enroll you in an online class for web development and then you figure out a way to get into any account on their website in like 30 minutes because that's just how shit they are at the stuff they're supposed to teach?1
-
Good News: WordPress has decided to update its embedded jQuery version to the latest as of Version 5.0
Bad News: Decided to look up what else to expect with that update, find out the Gutenberg editor is on its way to replace the TinyMCE editor, and will be sweeping meta boxes away along with it...1 -
A few friends and I on our way home from a hackathon:
Lady at the door of the airplane:
*sees our hack the north lanyards*
Lady: "Oh where are we coming from? Hack the North? That means if we have any wifi problems onboard you can help us out right?
Us: ... suuureee2 -
Took a SWAG at stand-up this morning, saying I thought I could resolve a circular dependency introduced in a junior's branch by noon. As the morning dragged on, I became less and less certain of it, but lo! and behold I managed to refactor my way out of hell with 2 minutes to spare!
This calls for lunch beer! Which management has no way of stopping me from doing on a regular day due to remote working, but at least today I've convinced myself I earned it.1 -
My partner decided to handle sales/marketing part and asked for 50:50 profit sharing, then finally it came to a mutually agreeable ratio 60:40 share of a project.
On the week after I've made few of the prototypes with modularized codebase. My partner dropped me this, "hey the project is cancelled. We ain't getting any payment"
End up in a way I found out that he's outsourcing some cheap contractors. Well let's wish him some luck! ๐ฉ1 -
My high school computer labs all had Macs and SSO for the students. I found out that they had remote login enabled on all of them.
Using CSSHX, I could log in to every computer in a room simultaneously, turn the volume all the way up, and make them sing.
I never tried any privilege escalation, so my capabilities were basically limited to that.
Still fun as hell to freak out everyone in a room all at once.5 -
DR-4798: Have notifications be marked as read only when clicked on instead of after seeing content
Priority: Should Fix
Type: Story
Description:
**Background**
Some users are reporting that they are not seeing all of their notifications because one notification marks all other notifications as read. This is because users mostly focus on the notification tapped on and then return to the notification screen. But other notifications such as mentions may reside on the same page and thus marks notification as read leaving users to miss out on possible important responses, etc.
Let’s change the way we mark notifications as read by only marking them as read once clicked on not seen.2 -
I am so fucking salty today.
I've had multiple tight deadlines overlapping with the crescendo one where I did 90% of the implementation including helping another company implement some stuff on their side as well as coordinating multiple parties with lots of twists and turns. We barely delivered on time. Contract is worth 10 million.
There was cake to celebrate the success last week. They didn't even bother telling me. I found out on LinkedIn. I mean I def dont get paid enough but cant even fucking have a slice of cake on the success I created?
Oh fyi I offered to buy some drinks so we could have a little celebration on my costs, just you know like have 2 beers and some snacks nothing grand. It was shut down the only way it was allowed was if I paid for the whole company to have drinks. Seriously these people be out of touch I cant pay for 300+ people ..6 -
Filling out IRS forms using the Brave browser in privacy mode:
---------
Access Denied
You don't have permission to access "http://sa.www4.irs.gov/modiein/...?" on this server.
Reference #18.cfc3117.1714401007.25a9c99f
https://errors.edgesuite.net/18.cfc...
---------
Filling it out using ridiculously non-secure regular Chrome browser which exposes bookmarks, history, and cookies to anyone with enough knowledge:
"Right this way, sir. Don't worry, your data is in safe hands. We're totally not mining your data for leverage against you for your political leanings in a future tax audit."3 -
Opening Discussion Here,
I am trying to make a simple zen game that use Neural Network. the game is simple just a square object with a certain Viewing Angle and Viewing Distance with an objective is finding a food in a map with some other non food object as an obstacle.
i am encountered some problem. i am trying to find a way to make "seeing object in certain viewing region" and i am come up with two ideas described in the picture below. the problem is, i don't want to feed the NN with too much information, by that i mean i don't want to tell the AI what object it is, i want it to find out what it is by it self. and i cannot find a way to implement this either because of the framework limitation that i use (p5.js) or simply i cannot find a way how to.
i am on my way there tho, currently here i am (in pseudocode):
https://pastebin.com/7Ae1ZNYa
what do you think ?
9 -
ah udemy updating their "terms and conditions" on how they do revenue sharing... either the corp or the creator is going to get fucked... can you guess which one?
and no i don't want to read a dumbass letter from your dumbass CEO to find out how your going to fuck me... shame that your org has to hide it that way
just give me the brass tax you robber barons1 -
How do you deal with a boss that is not very intelligent, but fights you, your team, executive management and project stakeholders on critical system design decisions?
Everyone else is worn out, the project is long overdue and I'm running out of energy, myself. Do I just do what everyone else does and let him have his way and prepare myself to deal with the imminent problems ahead, or do I keep fighting for a well designed system that customers will enjoy using?6 -
We specified a very optimistic setup for a data science platform for a client....
Minimum one machine with a 16 core CPU with 64GB RAM to process data.....
Client's IT department: Best we can do is an 8 core 16GB server.
Literally what I have on my laptop.
Data scientist doesn't use any out-of-memory data processing framework, e.g. Dask, despite telling him it's the best way to be economical on memory; ipykernel kills the computation anyway because it runs out of memory.
Data scientist has a 64GB machine himself so he says it's fine.
Purpose of the server: rendered pointless.5 -
Working on a project to create a space Invaders clone using Android studio/java. Point is to prove teamwork and our ability to optimise for a phone.
Leader makes the engine
Passes code to me who is doing gameplay.
Creating classes, testing them with a temporary activity class to get them on screen.
Okay, time to get it going properly.
Starts creating the game by placing aliens to the screen via the new alien manager, created in the true starting place.
Nothing appears on screen, sounds still play.
Odd. Repeatedly try to fix, but objects will not appear on the screen if created outside of temporary activity.
Show problem to leader as I haven't been able to figure out.
Gets lectured to no end about how I can't just ask him for help (first fucking time) if I get stuck!!!
Turns out, the value for frame time is way off for the first frame, and their positions get going way off the screens range when being placed. Temp activity works as it skips first frame.
Why did this happen? Genius leader didn't properly initialise it, so first frame time was equal to the First Date Object time ever locked - current time ๐ค๐ค๐ค
We figured it out together. -
My apologize to everyone I told that functional programming is declarative.
It's actually imperative. Thank you @AndSoWeCode for figuring that out. I spent the whole day thinking about it.
Lisp is imperative. It's just different way to define the exact data transformations, and that's quite imperative.
On the other hand, HTML, CSS, config files and markup languages are declarative.
But writing the imperative program which is configured with declarative configs seems like great idea. Consider Apache web server and others.2 -
In the project I'm working on with others, really complex and confusingly programmed, there's a method called "check[...]IsSet". It gives back a string. They went out of their way to write a Javadoc for it and what does it say?
"@return the string"
No, really? I think I could have figured that out by myself! But what's in it, dammit? -
Feature request: a way to ignore users so their rants don't appear in my feed. Some of the frequent ranters, while very popular on here, really rubs me the wrong way, and I'd love to be able to filter them out4
-
Turns out the reason the current tester12 build of Linux 3DS hangs on my 3DS (at the very least) is due to it trying (and failing) to get the version of the onboard NAND (where the Nintendo-sanctioned code resides), which hangs. If I boot the known-working copy of Linux 3DS and run parted, it instantly dies due to my NAND making it say "Error: A partition cannot reside outside of the disk!"
Either the onboard NAND is dying or Linux is just being an asshole. Either way... fuck my life. -
What do you do when people(parents) are telling you to go out and tells you you have no life..just because you spend too much time on the computer..and you are actually spending the time learning stuff techniques and technologies which would help you in the future..it just sucks..it kinda looses your morale in a way...18
-
So I'm writing a function in Unity3D that walks a rectangular grid. At one place in the code, I got the x+y coordinates backwards, which caused the function to infinitely loop between two coordinates.
Not seeing a way to kill the loop, I looked it up on Google. The suggestions I get are. . .
1. You need to kill the Unity3D task and lose your edits because the environment and the player run on the same thread.
2. You can pay ten bucks for an extension that lets you break out of infinite loops.
3. You should really avoid writing infinite loops. That's just bad form.
SERIOUSLY?
1 -
How did you learn to think "like a programmer"?
I am starting to learn C++ and I am trying it out on exercism. I am really at the beggining but when I make it work after so much frustration(based on devrant posts I guess that's part of the job) I always see people having shorter/better/more effective codes which makes sense to me but I wouldn't thought of it that way.
Is there way to make such thinking better or does it simply come with practice ?5 -
TIL
Okay so, I started my actual classes today and interacted with seniors in University Bus, turns out they figured out a way to pass the exams without even studying, they'll just find some teacher and enable autosave passwords on Browsers and copy their password to the Uni ERP system. I'm surprised lol.1 -
Heck yeah!
That awesome feeling when you figure out a coding logic to get the intended result.
I've been stuck on this issue past few days. But always had an instinct I could figure it out the way I want and since it was always in the back of my mind, things started making more sense like finding pieces of a puzzle.
Finally it all came together.1 -
Holy fuck AMD really have made a comeback... NVIDIA is admitting they lost (how I interpret this, no flame) and then we have Intel literally running their already fragmented CPU range into a ditch of mismatched specs and just brute forcing higher cord counts on an almost out of date manufacturing process...
And now AMD is also releasing new mobile chipsets with integrated Vega graphics (on the zen based chips) that are already outperforming the closest Intel competitor on thermal and raw performance...
What the fuck!!!
AMD might actually become Intel and NVIDIA rolled into one the way they are going in my eyes...
11 -
Guys! Have you ever been so roasted with your family conversation that you are really pissed off but there's no way out. The matter of dignity you know. But guess what... The topic going on is Python! Don't need a way out๐๐5
-
I play the violin. I used to loathe it when I learned academically; but as I grow old, I started to appreciate its beauty and continue to play as a way to pour out my frustration and anger.
However...
More often now than ever, I could see functions floating around on the sheet music ๐คท๐ป♀๏ธ -
Wouldn't call it a feature. More like worst practice. Data manager (and my boss at the time) kept using our website as a way to host large files 3rd party vendors/partners could download instead of using one of the many secure transfer methods out there to send them data. This was sometimes extremely sensitive data. No authentication or security that I could find. I went ballistic on him after seeing that.
-
As a junior dev, you are stuck on a Problem and somehow you are not able to proceed and there is a ridiculous process to finish the task on a deadline otherwise you have to hear from higher management. Your manager cum senior dev is not helping you out or not responding in any way. Do I kill myself being so incompetent dev or burn my ears listening to management complaints or is there any way I can get out of it? My life is just miserable and I feel demotivated day by day.
Just ranting my heart out...5 -
It’s so crazy to me how my bosses sometimes wake up and it’s like they get in a groupthink that we are stuck on technology from five years ago. The company has grown our paths have simplified, our tools have gotten more powerful.
Everybody forgets that a new feature has come out occasionally, but sometimes for weeks at a time they will go about explaining things the old way, or saying it can’t be done. Then they’ll come back around. This has been on and off for all of this year basically. -
Hating small talk is what most tech guys would do. What's the point in indulging in it when you can not talk?
But there are times when you're cornered and can't do much about it. I figured out a way in which i can use this, still.
So whenever pushed into small talk i tend to tilt the conversation in the direction of the current problem I'm working on. I would then use the other guy as a sounding board to talk out the problem aloud. Helps me in clarifying my own thought. Also if i haven't already bored the other guy to death and the guy seems genuinely interested, i get a few pointers too.1 -
I didn't do it. I chickened out.
Fasting raises my heart rate. Not sleeping did raise it too. ODing on caffeine raises it as well. I decided that combining the three is a sure way to kick the bucket9 -
Hardware dying again as of last night. Tried each RAM stick individually and my two original ones seem to be the cause so far. If it dies again with the extra sticks I had in, them I'm going to assume motherboard is packing up. Already tried a spare PSU and ruled that out.
Memtest died midway at random points several times and once it tried to boot around 10 times and died at various points along the way.
I just wish there was a more reliable way to test motherboards and power supplies on the PC itself. Also, I'll be stuck with only 4GB RAM from me new sticks ๐ญ -
https://prodajatest.byethost7.com/
My first public website... Please don't say how it is bad because I know believe me :) There is probably XSS and SQL innection attacks so feel free to play with it. Also it is on serbian but you will figure your way in and out (if you even open the website)6 -
My iPhone 10 just fell out of my hand on the bathroom floor. It cracked a ceramic tile a bit and was completely intact.
There is no way 14 Pro or any non-rugged Android smartphone can do it.23 -
Fucking piece of shit Salesforce Lightning Experience. Theres no fucking way that you didn’t even implement a port of ListView actions to lightning. I have to fucking do a VFPage-LightningAuraOut-LWC just to embed a fucking LWC on the your fucking ListView button. Add the shitty and non-existent support of lightning notifications library to lightning out!! Cannot freaking show a toast!! Ecosystem my ass you mfcker3
-
I finally got my web app functioning properly, but now the way I have to pull data to it is killing the performance of the database. Now I need to figure out how to push the data on update.1
-
Sometimes, at least once or twice during the month my body just fucking breaks. Right now for example I can't sleep and I am beyond fucking tired. This is going to hurt bad once I eventually pass out but feel the weird pain that I get from going sleepless for 2 fucking nights.
I work out like a motherfucker in order to get tired. Every fucking day I land on the gym(monday to Thursdays and Friday I take it easy with saturday and sunday rest) i run 3 to 4 miles just to get tired enough.
But not this week. Have not been able to sleep since friday for more than 4 hours.
Why am I this fucking way? I am far too young to be fucking around this way. My caffeine intake is close to null.
Fuck me I just want to sleep.4 -
Ranted earlier about how my debugger was fucking up. Jokes on me, it's now the only thing that works well.
The fucking C++ code behaves normally in debug build, but when in release build throws a SEGFAULT out of nowhere. Bet it's tellg() or my unsigned to signed conversion that fuck things up (while they work perfectly in debug, I repeat). But I can't tell, since the only way I have to trace back the issue is the disassembly ¯\_(ใ)_/¯7 -
What's your workspace setup?
Curious because it took awhile and a lot of experimenting/thinking to get mine setup the way it is, but now I can't even think properly unless I have things setup that way after booting up in the morning.
Here goes:
Workspace 1: General stuff, personal email. social media, random research for non work related things, etc
Workspace 2: My main project local development, includes terminals, database, browser research for bugs, debugging software, error logs, etc.
Workspace 3: My main project, production workspace, consoles, browser, etc related to production server, you get the idea
Workspace 4: local dev on my side project
I found it crucial to setup workspace 2 and 3, it has helped me avoid countless stupid errors, like, for example, accidentally working on production terminal and wanting to rip my hair out wondering why the fuck _____ isn't working, then realizing, oh shit, i'm on production, not local. Huge brainspace bandwidth saver when I setup like this.
How about you?2 -
!rant but wondering,
this time I did not get my self blocked out of my server lol
But I have set up nginx to receive url then redirect to another server, my question is:
I ran tracert on the url but it ended on the nginx server, is there a way I can find out if my nginx IP is forwarding?
I have a webservice on server z, and nginx on server x, tracert end at server x, so does dev tools in chrome/firefox they show host ip header as server x. Is there a way where I can trace my call to server x if it is forwarded to another server?
I know I'm forwarding it, but if someone wants to know, can they? -
Ok due to budget cuts i was asked to help develop on the iOS app even though i started out as a frontender. I started three months ago, 2/3 days every week. Now the main iOS developer quits. So no more help as from next month.
F(…)!
There is no way ChatGPT is good enough to help me out 100% either.
He is not the first one to leave this company either. He’s nr 5 this month. This is serious guys. Wish me luck!7 -
First rant in a while, been up to my eyeballs in uni work; still am.
I have a week to finish my concurrent programming assignment, and I'm stressing a little.
On one hand, I have to figure out a way to make a resizable lock-free hashmap.
On the other, essentially implement snapshot isolation for a sql database.
It's going to take a couple of long nights I suspect.3 -
October's begun and I haven't even started on my game. Fuck.
My SO's birthday is in December and I wanted to make a small game for her using elements from Limbo and the like because I can't draw anymore and because the graphics automatically become easier to make by myself that way. It's a 2d puzzle solving narration driven platformer where the player finds their way across the levels to his other half (simple and cute, maybe even cheesy).
But see, the thing is, I took on too much work again and I can 'barely' juggle them let alone work on the game and it's going to be December before I'll even know it. And I made sure to plan a really simple game with no extra flowers and shit to make sure I'd finish it on time but I won't be able to at this rate and it just makes me sad, like fuck, should've thought this through before. :/ But now here I am, ranting away while taking the dump of my life on the toilet taking out my frustration in quite the literal sense while verbally slapping my shit on devRant.
Feels bad man. -
Hi everyone. I'm sorry to take up some of your time. I've recently moved out and am now living alone (broke up with my gf of 3 years). After all the work that I put into moving out, I'm out of energy and I can't find it in myself to do what I want to do. I feel a bit trapped and need some help. If anyone knows a way out of this shithole I put myself into, I'd greatly appreciate it.
I'm also having network issues and, on top of that, I can't install CentOS 7 on a smart array... Not so smart after all, apparently.
I'm generally feeling like I've made a bad choice, but, deep inside, I know I want to focus on work and learning.
Any tips appreciated. Thanks!9 -
The only one I can talk about is my final project back in 2012 when getting my bachelors at Full Sail University. You can check it out on youtube its for Restaurants. Came out pretty nice and the app was all built in as an web app and using HTML, CSS, jQuery, PhoneGap, xCode. Its a good alternative way to develop mobile apps without being a native app (which I don't know native mobile).
3 -
Hi fellow devranters,
Just started working for a small engineering company ~10 employees. They have a single guy that have done most og the development work and version control management. Turns out everything was stored om his personal harddrive with a backup on an USB drive. I'm doing the "dirty work" on porting the version control to a network drive. Not ideal, but the boss was insisting on doing it this way. Have anybody encountered anything like this?
2 -
It was a shit idea to try and get async to work in my first ever real programm meant to be used in production.
Unit tests are a bitch to make.
And now everything just kinda falls down on its own.
At least i learned a ton and got a lot of firsts out of the way.1 -
Within the past year, I've been on both sides of the table...the interviewee and the interviewer. No two interviews end up turning out the same way.
I tend to try to give people the benefit of just being stressed. But others can hear a word or two and assume they know key character flaws and all these reasons not to hire some one. -
Well been working on my game engines CLI data tools for a while now, got sprite packing working but completely forgot I had to work out a packing method for JSON, XML and a few other files into 1 package... Fuck...
At least the easy part is done, just need to work out a proper and efficient way to store everything... -
am I the Only Developer that REALLY HAS BAD TIME MANAGEMENT Skills over long projects like come the fek on brain.
look below only if interested has nothing to do with rant
------------------------------------------->
oh yeah and by the way got a new project out3 -
An AI that's sole purpose is to teach us what we don't know or something we missed by combing the Internet and putting all the information together. For example, it should be able to figure out the most efficient way to launch a rocket based on everything we know already5
-
I work in the Android team in a company whose main product is a consumer facing mobile application. The backend developers around me are always looking to cut corners and do things the fastest and easiest way possible. If they think there might be a dependency to another team they go to extra lengths to avoid it just to save themselves the efforts of communicating and learning things that are beyond their scope of interest. I have to put up such a fight to ensure things are done the right way. Contracts are as optimised as possible.
I once had to fight for half an hour to ensure they processed the response before sending it over to app and left the processing to the end users mobile app. They just wanted to query their database, serialise it and send it over.
For my current project, I have proposed a solution which will not require any app side changes in the near future ever, if we make things generic enough and follow a set contract. The app architects loved this solution, but it was an entire task to convince the backend team. When they finally agreed, they keep hinting at how we should've just done things the easier way to solve just for our current use case because doing it this way is taking time.
Mind you, they are the ones who had set the deadlines anyway. And now they use the excuse of these very same deadlines to try and push out a very sub par solution.
My iOS counterpart is no less. We were given two sprints to finish this task. And he kept fighting me every step of the way to make things the easier way. I feel singled out and I feel like I'm being too pushy and uptight and if things are delayed it'll be my fault and not the because these people are lazy and incompetent.
Our manager doesn't care either. He just wants the feature out as soon as possible. He wouldn't care about the nitty gritties of the solution if it was delivered on time.2 -
So typescript 4.5 beta is out .... holy moly what did those guys smoke? ๐ง๐คจ๐คช
They keep adding stuff on top, that nobody needs. But they don't fix the stuff that is broken (like emitting broken prefix-paths ...๐คฆ)
Imho, they should focus on the overall development experience, make it easy an consistent to setup a proper multi-module project with linter, auto-formatter, folder structure, file naming.
And please fix this ugly #private fields - just ignore this mess of a spec and emit TS private fields as #private fields. That's the only logical way. Everything else is BS.5 -
Hey!
Has anyone figured out a way to easily run object detection on the raspberry pi3?
I'm having a really bad fps will running it.
Is there any optimised way to run?
Thanks in advance :')1 -
Every tool in the JS ecosystem goes out of its way to support faulty or outdated variants of every interface, yet nothing is actually forgiving or fault tolerant. Publishing packages is exactly as agonizing as consuming them, even though both sides have tens of switches and probably hundreds of automatic heuristics to align themselves to any hypothetical setup on the opposite end.1
-
Feels like I have been in a dead end job on a dead end team without anyway to get out.... ¯\_(ใ)_/¯
Pay is good though so guess I'll stay and just do my learning and non-team stuff on the weekends....
Seems like it's the only way out now...17 -
The first time I got a support call out on our 24/7 dev support I was half way up a mountain and the phone was at the bottom- it didn't go down to well.
-
Python just keeps on giving.. everytime i try to do something in python i find out something awesome. The pythonic way of doing things are frikkin cool. I am a huge fan of OOP, and python is my clear favourite until now.
Yesterday i was trying to figure out how to do timed callbacks in python and was figuring out how to use system.alarm for multiple alarms, and ran into sched module.
Too sad i cant use this wonderful thing for my work.10 -
I fucking hate sleep destroying on-call. I'd rather you just euthanize me and put me out of my fucking misery.
This idiocy of comparing most dev. on calls it to doctors to on call is fucking stupid unless maybe you're in health care and lives actually might be on the line. Pretty sure a fair number of doctors wouldn't wanna be on call and would rather sleep.
It also doesn't helps that it's not in my contract, I'm not getting paid for it, and I stupidly believed HR when they said I wouldn't need to. Should've trusted the dev.s when interviewing said there is. No way I'm getting out of on call without being fired when we're all on rotation.2 -
Hoarding tendencies.
Exploring different possible solutions for a problem, eventually you or management decide on the way to go, now I should delete the other code I wrote while exploring, but thinking, "ok I may not need it now, but who knows what might come up, let me comment it out until the end of the project when I am certain that it is no longer needed." -
Been way too long since I did something that wasn't WordPress, so I decided to take some spare time this weekend to scratch-build something and get around to finally learning how to transition from Foundation 5 to 6 while I'm at it (since jQuery compatibility requirements mandate I finally make that jump going forward...).
Started off with a plan for a custom-designed CMS built around a personal research project I've been doing. Worked it all out mentally. Then got started and realized I probably want to start by securing the system and provisioning for user accounts, so I've been working on that all weekend so far...
On the plus side, I've written a pretty nice user management module for any future personal projects, and have *finally* gotten around to learning how to do prepared statements in MySQLi.
On the neutral side, I still haven't gotten around to building any of the substantive stuff I set out to work on this weekend because I've been helping a friend out IRL with some non-programming stuff.
Such is the way it goes, eh? Hoping tonight I'll finally finish up with the administrative items and be able to get down to building the actual meat of the project. -
During a work assignment, I had done my fair share of the assignment so I could enjoy my weekend at a party. Half way through, I find out my group hadn’t even started and didn’t know where to start so I basically spent my weekend on the booze and running to and from my laptop (in a shared room) trying to get this over the line.
-
Team building exercises... Curious to hear your opinions....
They annoy the hell out of me personally and I can't see the value in them...
Have bonded way more with previous teams by simply working on a project together. No BS exercises, or even scrum for that matter, we just respected each other and that seemed to effortlessly let us make each other better at our work.1 -
Visual studio. The lockups are incredibly annoying, the codebase's dependency on its toolset is worrying, and the inability for me to customize it deeply conflicts with how I work as a developer. It costs so much and yet the man hour cost of moving our codebase out of it is way more, so we are trapped
-
Do you think you have to go to school for that? No no no. Some definition from a book won't help you, nor a person who haven't seen the real code for some time.
Sit and write. Anything! Still nothing? Printf("Hello World"); make conditions, think big, break the shit out of it and you'll learn along the way.
And do backups of git on remote. Two at least! -
I'm all for enhancing the user experience. To some extent, making the UI get out of the way to focus on getting things done is admirable!
But it's absolutely *NOT* acceptable to absolutely change how established convention works.
For example, clicking a link should not perform a state change. Use a flipping button!
Checkboxes should not act like radio buttons!
(apparently non-interactable) text should not perform actions!2 -
OK, so with a lot of free time on my hands, I figured I'll finally sit down and figure out how to use Xcode and write iOS apps.
Hit the iBookstore and check out the latest version of their guide to "App Development in Swift", and...promptly run into a brick wall because it's based on Xcode 10 and Xcode 11 seems to organize projects in a completely different manner.
Decide I'll just hit developer.apple.com and check the resources there...to find they're all written for Xcode 8.
Online tutorials have been mostly misses because of mutual incompatibilities between different versions of Swift rendering anything but the latest version useless, it seems.
Which is a long way of asking, does anyone know of any good resources for someone trying to finally figure all this out?5 -
Spending six hours installing Antergos and reinstalling Antergos because I can not log into my laptop when I install i3 nor when I install GNOME...
Turns out the drivers for NVIDIA got installed (I checked it without thinking about it) everytime and that was the culprit...
Lesson learned: install everything by yourself, that way you know what you have on your laptop, and makes it much easier to troubleshoot..1 -
Short sorry: How I left the university.
I was working already.
Every morning I was getting a bus to go to the university. My job place was on the way to the university, so every time when I was passing by the office I was thinking about all the things I can do at job, then, simply, I was getting out of the bus saying to myself: fuck that knowledge that university gives. I want to practice.4 -
Don’t you just love it when you’re hosting company decides to do a big change on their email sending policies that breaks a bunch of your apps you have written the depending on sending out emails to users for verifications etc.? And of course they did this with no prior notice. Not the way I wanted to spend my weekend updating certain parts of the domain records to allow this to happen.3
-
Do any of you have any good resources at hand on good ways of managing Docker deploys? I don't want to use something as overkill as Kubernetes. In the end I want to be able to spin up the application on a $5 DigitalOcean droplet if need be.
I need to figure out a good way of managing, deploying and rolling back a live application. Perhaps just using docker-compose is the way to go. Though I want your ideas.
Thanks8 -
contrarian dev guru types are just losers who couldn't make it in industry or business with their (lack) of skills, but are so sour and embittered they continue to shovel their own garbage on everyone else
god its just so annoying "oh i do it only this way, and its the RIGHT way, you must do it this way"
this UI feature that literally exists everywhere else? "oh no those are bad, no one uses it and its not a best practice"
get the fuck out of my way, you're just slowing me down2 -
To all the laravel developers: is there no way to get a clean new app without having to clean out all the default shit? Lumen seems to be pretty good for minimalism, but obv. doesnt provide as much as Laravel, so what do you use or do - do you each time clean out a laravel app before you start developing on it?..5
-
I had serious depednecy problems for a while. I couldn't find anything similar on the stackoverflow so I had to figure it out myself, so after some planning I found it out that I have to replace a complete module to reach the full potential of the application. To reach the desired speed and the correct output I had to split the input in two and then run one side trough an external module which made some state changes on one part of the input data, then the application merge the output with the rest and returns every single drop in a nice processed way. It works quite well, the user can decide in what percentage of the data shall be processed to get the desired output and the right state. I am really happy with the end result. The picture of the result in the comment.1
-
Stupid isp - no internet for more than 13h now. This happens way too often (once or twice a month for a whole day) I’m trying to keep calm and don’t explode in fuckery language but there are people who can’t run their business or really relying on working internet connection. (Unitymedia - stay aware of these fcktards) Wuuusaaa... but I found out that the chrome trex got a nice little party hat.1
-
I have to download 500 images from bookreads to help a friend out. Thought I'd use this opportunity to learn about web scraping rather than downloading the images which'd be a plain and long waste of time. I've got a list of books and author names, the process I wanna automate is putting the book name and author name into the search bar, clicking it, and downloading the first image the appears on the new webpage. I'm planning to use selenium, BeautifulSoup and requests for this project. Is that the right way to go?9
-
To my surprise, I recently found a documentation page written by a specific co-worker of mine, which I thought could only mean he had decided to leave the company and thereby was forced to write that. Later I found out I was right about that. How sad is that? I mean that someone refuses to document his work in any way, not that this person has actually left the company. The only information on the page was something along the lines of: "Uses the gradle build system.". Ah, and "you have to have Java installed". Thanks, mate. Couldn't have figured that one out.
-
When you unknowingly/accidentally/inadvertently delete something someone was working on for a long time and they don’t tell you until several months later when all the backups are long rotated out. No way to fix it and nothing left to do but accept blame and sanctions and work to regain lost trust. Kill me now.2
-
(Question/0.5Rant)
So I am working on a mixed API (aka reachable from anywhere, but also only accessible by specific allowed devices) and I am struggling with the security of it, its not managing anything hardcore (this API is "is the coffe ready?" kind of level) or I would have just enforced per device registration for example already, but the app that goes with that API is deployed remotely and has to be "ready to go!!!" out of the box, so I can't add any registration, verifications of devices etc.
The main thing I am afraid of is, that one of those agent retards will get his spaghetti phone blasted from the inside, so all the https calls will be read out by some random attacker, which then will be able to "abuse" the API via read out api-key, is there any way for me to have a rescue plan if one of those retards does get hacked and the system then get spammed or something, like if I log all devices that use the API I could just deny access from that device (until resolved) and issue a new app update via new api key.
What's the best way of handling this and is my idea really the only way to handle this? this shitfest is really causing shit ton of ideas in my head, which then I deny literally 20 seconds later, because there's a way to bypass it or once you have the old api key to get a new one by just monitoring it etc.5 -
I'm starting on C# and some of the lesson plans out there dont make sense. So far Bob Tabor and Plural Sight has helped me half way and the bulgarian shark book too. What has helped you cross that threshold past the basics. I'm stuck on structs, namespaces, sort algorithms, sql and json.6
-
!dev
Why is it that whenever I have a goal, everybody comes out of the woodwork to tell me I'm stupid and am not capable of achieving it, but whenever I do achieve something on my own they expect thanks and recognition for all the "support and guidance" they gave along the way?
Surely this can't be just me experiencing this?2 -
This one is on me I'm not gonna lie. So makin a simple web timer right. Yknow just polishing JavaScript and I was working on the actual looks of the timer. I made some buttons with CSS and when I spam them it highlights all text on the timer and its posting me off and the "fixes" I've seen and tried havent been working or I havent been doing it right. I just needed to get that out of the way. It's a small not even a huge problem just something that bothers the hell out of me.2
-
I need to figure out a way uniquely identify each computer which visits the web site I am creating. Does anybody have any advice on how to achieve this?
Because i want the solution to work on all machines and all browsers (within reason) I am trying to create a solution using javascript.
I appreciate the help. Thanks.
EDIT:
Cookies will not do.17 -
Damn... I've decided to get to work early today. It usually takes about 40 minutes to get to the office. So I've been on the bus at about 8:35.. It's 9:50 and I'm stuck in traffic, with a long way to go... Fuck this shit... ain't gonna get out of bed before 9:20.. What's the point if I get to the office at the same time!?!?8
-
That moment your professor tasks you with writing a genetic algorithm and are forced to use MatLab (which I don't use).
"The University offers MatLab through ssh, so no problems, right?" Only basic package installed...
As cherry on the pie I found out that it's nowhere close to intuitive for me.
Got the feeling I could've done it way faster in the programs I'm used to, but finally got it working! -
I have Manjaro KDE on my Acer Predator Helios 300 (dual boot with W10, unfortunately, because games/some programs needed).
I want to try another distro.
Is Fedora a good choice ? Is there any potential issue or things I should look out for ?
Do you know a good distro that runs fine on that hardware ? I'm just curious here.
Any tip before I backup my home ?
I put the / on my SSD and the /home on my HDD. Any reason why I shouldn't keep it that way ?
Thank you :-) !6 -
Haven't gotten it yet, still in college working towards it, but from the way a good number of people are making it sound, it's not that worth it. Probably going to drop out when my scholarship dries out at the end of spring 2020. It's a four-year scholarship, but I'm probably not going to graduate in spring 2020 based on the grades I'm getting in my math and physics classes.
Side note: I'm taking Computer Organization and Architecture this semester and it's making me want to jump off a fucking bridge.4 -
WTF is happening to macbook speakers on bootcamp. Win10 is sucking all the good beats and bass from every sound wave that tries to find it's way out. and the volume is too fucking low.
Anyone here was able to find a fix?5 -
Why is it that windows 10's network adapter takes so fucking long in order to work and connect to the internet!!
Does anyone know a way to trace back what's causing it? And why it takes like full 15 minutes for the Ethernet or wifi drivers to even work? (I'm not even sure if this is something with the drivers or the way windows's network adapter way of working)
I couldn't find Jack shit on the internet (most of them are ghetto do this and that and hope it works) I want something more advanced so I can figure out for once why this happens on numerous windows computers
(Linux people, I understand you, please don't rant your stuff here, this is a bit serious issue, thx)6 -
I've mentioned this before, but I never really understood bit flags until I tried out Cocos 2D and read about how you implement hit detection. You identify different rendered objects with an enum value, and it would spit out a result every frame that you use bitwise logic on with the enum to determine which objects were touching. Such a simple and elegant way to represent combined state.
It may be elementary for some folks but I was not a CS major.1 -
so i did this convenient download script that worked like a charm at home only to find out internet is blocked for these kind of things at work. adding a port results in a single connection success that will be blocked on the next attempt. i get it with all the security concerns but am curious which way it-department tells me to download 3k+ files with likely dynamic filenames otherwise...2
-
I'm not sure if anyone else discovered this, but the devRant Android app doesn't delete abandoned comments, so if you start to reply to someone's comment (automatic @mention) and back out without typing anything, the next reply you hit on the same thread will append the @mention after the previous one. You can also insert a commenter's name into a comment fairly easily this way. I am relatively new here, and am curious if this is the desired behavior.
While this has potential to be useful, I would appreciate the option to clear a comment box entirely, since I often abandon a comment part-way because I re-think how I want to say something very often.2 -
Machine learning becoming easier to use and more accessable. I know it's been around a while it's just getting way easier to use with out having to get too nitty gritty in things. I really like the idea off assisting human jobs with automation when possible if it's not practical to completely automate them. That's specifically what I'd one day love to work on.
-
That feeling when you realize that the REST API you were trying to consume apparently does not provide a query flag to get for a more detailed response making you think you'll need to fetch one list of items and then fire almost 1,000 requests really does not compare to that feeling when a colleague points out that the REST API in question does in fact support the flag AFTER you implemented the roundabout way.
FUCKING HELL!
I just didn't realize that I could click on GET and POST blocks for the metronome API documentation opening up a frigging pop-up. (See screenshot.)
Why couldn't the information have been more upfront? Only a cursor change on hovering the area could make one thing to click there.
Oh how I blame their lack of a user interface for my blindness.
I thought that it was just a basic documentation that only told you which endpoints exist and expects you to learn by trial of fire. So I searched the interwebs and on their support forum I found an old issue making me think that my round-about way was the way to go m(
Even worse, on the support forum I cannot even leave a comment warning the poor souls comming after me that they should not do the roundabout way as that issue has been long closed.
If you want to see it yourself: https://dcos.github.io/metronome/...
-
Today I was fighting a bug in php that resulted in a steady increase of the upload time of a picture. I printed it out together with some other like the amount of accesses on the image.
They where separated with <br> tags which were not displayed for some reason (maybe you already gueesed it here).
I ask my teacher to help me out, because the entry in my database was correct, the value I received was correct, but not the displayed value...
We even modified the database structure in order to find the bug, but it turns out the error was how I displayed the values. TIL that strings are not concatenated with a '+', but with a '.', the hard way.
Next problem: why is the access count incremented? Also why 3 times?๐ -
The problem: The only way of having our users move a wpf control was to disable it. This caused the control to gray out.
The solution: Creating a .BMP of the control that would be placed on top of the control so that it didn't look disabled in order to not confuse the user.
My reaction to hearing this: vomit. -
Does anyone else have the problem that the XAML design window in VS2017 kind of freezes all the time? Can't zoom in/out or click on any element in it. Not that I develop anything in the design anyway, but clicking on an element it's a comfy way to find the corresponding XAML code.
-
Big ass company paying me fat stacks to remake their 3 important legacy projects (hospitals, gov, big companies) into another stack.
Will require me to no-life.
Or chill local medium sized company which creates apps to help museums, education and other wholesome shit.
Feels like i need to choose the big one because "carreer" but i am haunted by all the burn-out horror stories online.
Currently on my way to the latter for my last interview with them.3 -
That’s my first hackathon, We where working for 1 full day from 4PM to 6PM next day without having any sleep to give a killer product on integration of multiple applications into one single point (Hard Work)
One team just came chill in the Hackathon went out sleep and made a killer presentation on how to integrate Slack with multiple applications like Jenkins, GutHub and much more to make life simple (Smart Work)
Actually we both lose but their way was implemented in organisation ๐1 -
Not specifically dev, but somewhat related. Of all the ticketing systems I weave my way in and out of on a daily basis depending on which hat I'm wearing at the time, FootPrints is absolutely the bane of my entire existence.
-
So yeah, don't know much about Javascript but a lot of you have recommended to stay away from JQuery and AJAX because they're on the way out. I hope ASP.NET would use a more modern library instead of JQuery11
-
My boss (in a good way). Both in my workplace and out of the work place. He's given me a lot of fantastic opportunities to learn on his time. He has encouraged me to do so because he saw my passion and love for programming. I'm incredibly lucky and blessed beyond belief to have him as a friend, and my manager.
He's the Senior Director of Network Services. So anything dealing with networking he's in charge of. -
Helping out of goodwill with the time I have only to receive nothing but terrible attitude.
I know it can get frustrating but don't throw that frustration on me. Especially when I'm genuinely helping out and going out of the way to do so. -
Way too long story short: Needed to figure out how to use jQuery to update a table that had no classes or IDs to help you tell what's inside it. Worked out a looping structure to read the contents of the cell with the dependent data in each row, and then update the cell that needed changing depending on the value of the first cell.
Minified the solution and dropped it into the console. Worked exactly right on the first try. -
Questions to other freelances out there.
I suppose it's a common occurrence to be involved in some project, asked to add some feature or modify something, and then looking at the source and find an unmanageable burning mess.
If upon such a discovery you decide you're not taking the job - for example, given the situation you need to charge quite a lot more and the customer cannot pay the appropriate amount - how do you go on explaining your reasons?
You just go out directly telling them about the dire situation of their codebase? Try to find a nice way of telling the truth? Make some excuse (cannot because personal reasons)?
Just curious2 -
Well fucking shit, I built util-linux from source and restarted my Debian installation without knowing that mount needed new libraries, so I can't fix it from the install itself because mount no longer works properly and and the root partition mounts as read only. My only hope is to take the SSD out and put it in my laptop (The BIOS on this machine doesn't like booting from external drives for some reason...), boot from a recovery disk, chroot, and re-install util-linux that way.2
-
The place where I work has a restroom on each floor with two urinals and two stalls. That's it. Sometimes one urinal or both have been out of order.
Then, in a stroke of pure evil, they renovated the restroom and put doors on the stalls that go all the way to the floor and swing shut by themselves. Universally the way we know if a stall is occupied is by whether the door is opened. It took days for people to even figure out that the stalls weren't really in use because no one would ever do something as stupid as making stall doors that swing shut.
So now you've got a few choices. You can knock on both doors. You can try to open them, which is risky because unless you jiggle the knobs a little bit the doors won't actually lock, so you could open the door and someone could be in there. Or you can go to another floor.
I didn't include looking under the door because the doors go almost to the floor.
What really ticks me off about this is that it's creating a problem that's already been solved since the beginning of time. The doors swing open. It's really simple. We figured this out a long time ago and moved on. Making the door swing shut is actually more work.
It's so obvious that someone who gets it wrong has to be either stupid or evil.4 -
!rant
Been wanting to jump and get an Oculus Rift for a while now, but being a Mac user having to purchase a dedicated slave machine to power it has proven a greater barrier to entry than my finances allow for at the moment.
That said, with the Go having come out recently it seems interesting enough I'm almost tempted to jump on it, what with only being $200 and based on the positive Ars Technica review. Anyone have any particular thoughts or recommendations either way?1 -
I was wondering if we can mute a rant's reply via the web interface. I am (also) designing a bot that will post to a specific thread to clearify it's a bot on that account at that time, so that way the affected user won't get any side effectes from bot's work.
(Such as mass ++'ing ;) )
(Idea: https://devrant.com/rants/2660331/... )6 -
got a client who wants me to "stream pdf files instead of serving them so users cant download or print them".
as far as I know this is impossible. but he replied we dont care if an IT guy figured out a way to get it but we want majority of normal people to be unable to figure a way around it.
if im gonna need to show ms word and pdf files i will need an iframe or object embed and i cant disable right clicks or listen on ctrl s / p.
any ideas or should i not go for the project :(12 -
I needed to install an extra Ethernet card on my machine at work. The process of getting it from the IT department was fairly easy, but the damn things didn't have the small screws you need, in order for the card to not hang on the PCI-E port...
Turns out finding that kind of screws is way more annoying than the card itself. :/ I don't get why they were not included, if they are essential for the operation of the card...3 -
Part number idk of TheCapeGreek's Ship of Theseus:
PC dying again. Either now all 4 of my (admittedly old) RAM sticks are dead within 3 weeks of each other or the motherboard is conking out. Either way I need to finance a new rig on Black Friday. At least I have a working hard drive and 2 monitors.3 -
Ever feel like the world ate you and shit you out the otherside into the hell everyone else was waiting in ?
Two things are making me feel that way.
One all this dumb crap and accompanying embittering knowledge.
Two python.
Just so there is some relation to programming and all the other farsical evil bullshit I deal with on a daily basis you bastards.2 -
Just when I thought that surely a single SIMD dot product instruction must be the fastest way to calculate a damn dot product on a processor, agner fogs instruction tables come flying out, hitting me over the head telling me that manually calculating a dot product may actually be faster sometimes
Why must computers be like this?
I just came out of a bad relationship with hardware rasterization being horribly slow and now I can't even trust my processor to do things properly
This is how people develop trust issues1 -
How do you "weed out" the good startups vs the "bad" ones? I get quite a few random emails / LinkedIn messages from Start Ups, but I am weary. Anyone know a way to do research on their company before replying?3
-
My boss told me to search some information about a specific way to program a web wich name i don't remember. It was based on Java and the icon was something like this. Am i fcked out?
2 -
Drupal 8, by far. It recommends you use already existing plugins (and most of them are megamoth shitstorms that do more than you want in a way you don't want) - and make it hard to write your own code. On top of that it has shitty documentation. And it's slow, hard to configure via the menus and makes for countless hours of frustration. Try it out, you'll love it!
-
When you're testing a website on the iPhone and in order to clear the cache you have to go through settings menu just to try a fucking tweak out.
Is there any way on the iPhone to do it quickly? < iOS11 you could tap refresh 5 times. ARGHHH2 -
I only found out today that there is a light-weight Redis app for Windows that works out of the box.
I thought using Docker Desktop + WSL was the way to go about that.
uhhhh.. makes me wonder what else am I missing out on that's incredibly easy but Im not aware of, yet.3 -
Alright, so i've just finished debugging my laptop. I planned to do some school project however the screen of my laptop suddenly decided i had something else to do and went dark on me. Took it apart, sprayed the hinges a couple of times with some conductor fluid in the hopes it would work again and sure enough it sort of works now.
I really hope it won't crap out on my tomorrow otherwise it'll be time to find a way to get a new laptop.. -
I'm a dev with a full time job and a family. Any recommendations on the best way to pick up side work in the US that won't completely blow out a work life balance?1
-
So I’ve been enjoying JS but I hadn’t programmed in python in a bit so I decided to do a small project but that turned into me putting JS aside and I’m pissed now because that was not my intention so I’m just putting my python down until a learn JS and the other languages I plan on learning cause I gotta get that out of the way
-
What do you think would be the effect of giving out awards for the best open source code on GitHub or whatever?
My theory is that awards would actually make people to stop working on less significant repositories (that clearly cannot win the awards) and focus on the major repositories, the most starred and forked ones so as to get a share of the prizes. Maybe there would be times when commits(which are way better than the current code) are not merged onto the main branch coz doing so would introduce another coder in sharing the prize. The clustering of everyone's efforts on the major repositories would leave the less significant but useful repositories neglected. Can't say the number of times I have copied code from these repositories. I think awards would be disruptive to the open-source Ecosystem. Am high and am out ppl. Go savage the comments. Wait do such awards exists...haha.2 -
When you're on the way to a client with two colleagues and take the back seat... so you awkwardly stare out the window for an hour because it's too noisy to speak to the guys up front.
-
In the war on bandwidth consumption, work has cut out torrent access. So I, like a child look for porn (actually I was doing that too), found a way around. I use http://filestream.me to cache my torrents. Then go to http://Uptobox.com file host and login to my account, that i created with my fake mailinator.com email address, where I use the remote URL upload feature to download my files from filestream. Change the file name to VM-update.dll (I don't know why I chose a DLL originally, but I release no one asks why you were downloading a DLL). The download. All of this, except the downloading is done in Opera Web Browser with VPN on (a little extra paranoia goes a long way).2
-
@#!@!&#! Hangouts! Need to attend Jangouts meeting. Installed app on cellphone as desktop doesn't have a mic. Figured out way how to open correct meeting in the Hangouts app (opening it on desktop and then it shows in mobile app), made sure whenever I spoke green bars were going up. Found out that I shouldn't mite myself as unmuting doesn't work. Ok, it's fragile, let's not touch it. Figured all this half an hour before the conference. And when others join, found out that they can't understand me as sound capturing is somehow screwed up and it's doing just noise!
I really need to look into jangouts and convince others to switch conferencing system. -
Storytime - The Prometheus tales - Part III (I think..).
Updated the node definitions on the old node today, just to keep it up to date. nothing fancy.
I went to the new node and and checked the setup again. I already had roughly 120 node definitions onboard for testing purposes.
so all firewalls should have been configured the right way, so that the wee one might celebrate the marriage with the rest of the gang finally.. and then went with "puppet YOLO" on the new node. added every fkn node definition to the new setup.
every node turned out just to be fine.
except for 137 little InstanceDown alerts (out of 600+).
it's a good thing, that the little fella can send mails to me, myself and I only for the time being.
so debugging. again. but at least it's not a problem related to prometheus itself, because the connections end with a timeout on the related nodes. should be more like a firewall fubar.
we will see.5 -
The bright side of having a very rare family name is that you barely get contacted by recruiters on linkedin.
The negative side is that you need to go out of your way to find recruiters....
There are 4 people in my country with my family name, potentially 0 abroad...3 -
Does anybody know about to text from an iPhone on a Windows 10 PC? I doubt I'll ever get a Mac... and would like to write a texting client if there is not already one available. Apple's bullshit lack of compatibility and accessibility to developers off of their platform probably means cutting corners, but I figured if there was a way this community is the fastest way to find out..3
-
Dev job? I always thought finding out the most ideal way on how to structure an ui for i.e. Blind or disabled people to tell devs how it must look like and how random people would expect ui functions to be placed is a thing which could help.
-
https://youtube.com/watch/...
(my version)
[earlier...]
Follow the debug breakpoint...
Ctrl+x, Esc, Esc
<Neo> Do you ever have that feeling... where your eyes burn and feel tired out...?
<Choi> All the time. It's called rest. It's the only way to fly..
<DuJour> Come on, it'll be fun. I promise.
<Neo> Yeah, sure, I'll go. -
Question about GIT regarding intellij idea. I have a local branch develop and I perform a git fetch via GUI. I see develop gets a blue arrow meaning that there are some remote changes that happened. In the past I would just click on that branch and click update, but I noticed that sometimes fetched commits from remote get applied to my branch in a weird way, for example they get merged. Later when I want to make an MR I get duplicate commits because git doesnt recognize that my branch has these changes already.
Right now I just delete that develop branch and check it out again, to make sure I'm working on a proper develop.
Wondering if there is a better way of doing this instead of deleting develop branch and checking it out again each time?5 -
Opinions on taking initiative and the expression of "easier to ask for forgiveness than for permission", when are the use cases, is it just a way to try and squeeze more work out of people in the Hope's they move fast and make cool minimum viable prototypes and stuff? Is it pointless until you have the skillz to do it properly/well?1
-
!Dev
I was on my way to buy a screen protector for my phone cause the one they put at the factory was peeling off and unfortunatly I dropped it just before arriving at the shop, fml well at least it's not that visible and it give me a reason to buy the new Huawei mate 20 pro when it's comming out -
HOW TO REVENGE ON A CHEATING BOYFRIEND
Revenge is a dish best served cold. When someone cheats on you, you understandably want to lash out and get back at them. Of course, the most logical way is moving on but it really doesn’t hurt to snoop around and find out how their affair started and how it is fairing on. Yes, spying on the lovers. I opted to use a hacker who helped me spy on my ex even without having to install a spyware on his phone. I got the hacker’s email from a review about a husband who spied on his cheating wife. The email is maestroencrypter (@) financier (.) com. It may not be a conventional way of dealing with break ups but spying gave me closure and the motivation to better myself. The guy also has a WhatsApp number +12348023971 -
I love how they go out of the way to allow the same photos of them to be taken. of course unless they're followed on successive runs there is no way of ensuring their capture is there which is what makes this system of theirs almost make sense if not for allowing more of their kind to be bred
-
Typical attempt to automate an annoying task, overengeneering more and more for hours, just to find out, that an iframe is blocking my way while searching the DOM. The iframe doesn't show me his descendants (did some research on that), hence the element I'm looking for cannot be queried, which was a main goal.
Great... -
Well, you share ideas with like-minded individuals, you work on what you like and you try to make the most out of it, and maybe get famous on the way (a small bonus). We progress the current technology to the edge using more efficient software. It’s basically answering a question: what is “peak performance” in the blend of hardware and software.
At least that’s how I feel about it.
:P6



